MI DISP API
REVISION HISTORY¶
| Revision No. | Description |
Date |
|---|---|---|
| 2.03 | 04/12/2018 | |
| 2.04 | 06/06/2019 | |
| 2.05 | 06/19/2019 | |
| 2.06 | 05/13/2020 | |
| 2.07 | 06/18/2020 | |
| 2.08 | 08/04/2020 | |
| 2.09 | 09/03/2020 | |
| 2.10 | 10/26/2020 | |
| 2.11 | 12/24/2020 | |
| 2.12 | 01/05/2021 | |
| 2.13 | 01/22/2021 | |
| 2.14 | 04/16/2021 | |
| 2.15 | 04/22/2021 | |
| 2.16 | 05/17/2021 | |
| 2.17 | 05/25/2021 | |
| 2.18 | 06/10/2021 | |
| 2.19 | 08/05/2021 | |
| 08/25/2021 | ||
| 2.20 | 09/03/2021 | |
| 2.21 | 10/12/2021 | |
| 2.22 | 11/29/2021 | |
| 2.23 | 12/08/2021 | |
| 2.24 | 12/20/2021 | |
| 2.25 | 2/16/2022 | |
| 2.26 | 3/7/2022 | |
| 2.27 | 06/10/2022 | |
| 2.28 | 06/28/2022 | |
| 2.29 | 08/03/2022 | |
| 2.30 | 08/08/2022 | |
| 2.31 | 10/13/2022 | |
| 2.32 | 10/27/2022 | |
| 2.33 | 11/10/2022 | |
| 2.34 | 05/12/2022 | |
| 2.35 | 03/14/2023 | |
| 03/14/2023 | ||
| 2.36 | 04/11/2024 | |
| 2.37 | 05/27/2025 |
1. SUMMARY¶
1.1. Module Description¶
The DISP is a video processing and display unit. Its main function is to perform hardware image splicing and image effect processing on the images output from the front end, and then output the processed images to the display through interfaces such as HDMI, VGA, MIPI, and TTL.
Key word explanation:
-
DEV
Display device. Corresponding to DISP0/DISP1, etc.
-
MOP
A hardware unit that reads image data in memory and performs puzzle processing.
-
LAYER
Video layer. RDMA hardware abstraction layer, generally refers to MOP, SCL_RDMA, etc.
-
CSC
Color space conversion unit
-
OSD Mixer
UI overlay
-
GUI FB/HW Cursor
GOP output
-
PIP
Picture In Picture
-
WBC
Write back channel, it can capture video layer or device-level video data, used for multi-dev homologous display.
-
PQ
Picture Quality.
1.2. Basic Structure¶
The DISP is mainly used to manage video display units and output processed images to different display interfaces.
- The main function of DISP is to obtain front-end image data through RDMA and handle tasks such as image stitching, rotation, cropping, and magnification. When RDMA is of the MOPG type, it can support the display of multiple non-overlapping windows; when RDMA is of the MOPS type, it can be overlapped and superimposed on the MOPG window; when RDMA is of the SCL_RDMA type, it only supports single-window display.
- After being processed by RDMA, the data flows into the PQ module inside the DISP, which can further adjust the picture quality. Finally, it blends with the UI output by GOP and displays the final image on the screen interface.
-
DISP supports screen interfaces such as HDMI, VGA, TTL, LVDS, MIPI DSI, etc.

Figure 1-1 Hardware Flow Block Diagram of DISP
As shown in the above figure, from the perspective of usage scenarios, the DISP front-end can be bound to VDEC, SCL or other modules, or it can be a User Input Buffer; the output module of WBC can be VENC, Other DISP, or it can be a User Output Buffer.
From the perspective of software development, the layered structure of the DISP software is as shown in the following figure. Users mainly operate the DISP/HDMI/WBC hardware through interfaces such as MI_DISP_API/MI_HDMI_API/MI_WBC_API.

1.3. Function Introduction and Working Principle¶
1.3.1. Multi-path Puzzles and Layer Management¶

-
Input port management: The MOPG hardware of DISP has multiple gwin, which are abstracted by software as the corresponding number of input ports. Each port receives YUV data (such as NV12 format) output from the front end. The display positions of all input ports on the MOPG can be set arbitrarily, but it is strictly necessary to ensure that there is no overlap between windows.
-
Data flow control: Each input port is allocated an independent video memory area, and image data is directly transferred to the display interface via DMA.
1.3.2. Picture-in-Picture (PIP)¶

-
Hierarchy Priority: MOPS can be used for the PIP function to overlay the picture onto MOPG. By default, its priority is higher than that of MOPG. If there is content on both MOPs, then MOPS will be on top and MOPG will be below. Moreover, it supports dynamic adjustment of the overlay sequence.
-
Real-time switching: Quickly switch the visibility state of PIP through register configuration, and support dynamic adjustment of the position and size of the overlay window.
1.3.3. Core Functions of Image Processing¶

-
Dynamic scaling: Each single window supports up to 16x in both horizontal and vertical directions to meet the final display size requirements of each window.

Figure 1-6 Image Cropping -
Image Cropping: Supports zooming in and displaying the enlarged view of a selected local area of the input image.

Figure 1-7 Image Rotation -
Image Rotation: Supports rotation by 90 degrees or 270 degrees in MOP units, and also supports rotation combined with zooming to meet the requirement of full-screen display after rotation.
1.3.4.WBC(Video Rewriting)¶


-
Video re-write device, which captures video layer or device-level video data, can be used for multi-devices with the same source display.
-
The WDMA software is abstracted as WBC. Generally, DISP has no output and is connected to the panel. WBC is used to abstract the output.
-
The WBC input buffer is transferred by disp0/disp1 and then written back to VENC/USER BUFFER/Other Disp.
1.3.5. PQ(Picture Quality)¶
- On chips that support PQ, the output image effect can be adjusted, including saturation, brightness, contrast, sharpness, color temperature, Gamma, and other functions.
1.4. Application Scenarios¶
MI_DISP can be applied in the following scenarios:
-
Pure linux scenario
Development is carried out in the Linux environment based on the API interfaces provided by MI_DISP/MI_HDMI/MI_WBC.
-
Pure rtos scenario
In the RTOS environment, applications can be developed based on the API interfaces provided by MI_DISP/MI_HDMI/MI_WBC.
-
Dualos scenario
In the DualOS environment, applications running on either the Linux side or the RTOS side are all developed based on the MI_DISP/MI_HDMI/MI_WBC API.
1.5. Chip Differences¶
For the current document, please refer to the introduction of1.5.10. Pcupid
1.5.1. Taiyaki/Takoyaki¶
Note:
-
HDMI and VGA interface can be used at the same time to output an image, whereas MIPI/TTL interface can only be used one at a time to output an image.
-
The output screen of MOP1 will be superimposed on MOP0 to realize the function of PIP, that is, the display priority of MOP1 is higher than that of MOP0.
-
The display positions of the 16 Input Ports on MOP0 cannot overlap each other.
-
The DISP module and other modules can only be bound through E_MI_SYS_BIND_TYPE_FRAME_BASE.
-
The input image data format of the DISP module only supports E_MI_SYS_PIXEL_FRAME_YUV_SEMIPLANAR_420.
1.5.2. Pretzel/Pudding¶
Note:
-
Pretzel/Pudding does not support to adjust brightness, saturation and chroma.
-
The DISP module and other modules can only be bound through E_MI_SYS_BIND_TYPE_FRAME_BASE.
-
The input image data format of the DISP module only supports E_MI_SYS_PIXEL_FRAME_YUV_SEMIPLANAR_420.
1.5.3. Tiramisu¶
Note:
-
For each device, HDMI and VGA interfaces can be used to output an image at the same time, whereas interfaces like CVBS, MIPI, TTL, BT1120, BT656, BT601, sRGB, MCU can only be output an image separately.
-
The output screen of MOP1 will be superimposed on MOP0 to realize the function of PIP, that is, the display priority of MOP1 is higher than that of MOP0.
-
The display positions of the 16 Input Ports on MOP0 cannot overlap each other.
-
MOP2 and MOP3 are used in the same way as MOP0 and MOP1.
-
The output of DISP0 and DISP1 can be written back to the memory by WBC.
-
The DISP module and other modules can only be bound through E_MI_SYS_BIND_TYPE_FRAME_BASE.
-
The input image data format of the DISP module only supports E_MI_SYS_PIXEL_FRAME_YUV_SEMIPLANAR_420.
1.5.4. Ikayaki¶
Note:
-
TTL/sRGB interface can only be used one to output an image at a time.
-
The DISP module and other modules can only be bound through E_MI_SYS_BIND_TYPE_FRAME_BASE.
-
The input image data format of the DISP module only supports E_MI_SYS_PIXEL_FRAME_YUV_SEMIPLANAR_420.
1.5.5. Muffin¶
Note:
-
For each device, HDMI and VGA interfaces can be used to output an image at the same time, whereas interfaces like CVBS, MIPI, TTL, BT1120, BT656, BT601, sRGB, MCU can only be output an image separately.
-
The output screen of MOP1 will be superimposed on MOP0 to realize the function of PIP, that is, the display priority of MOP1 is higher than that of MOP0.
-
The display positions of the 32 Input Ports on MOP0 cannot overlap each other.
-
MOP⅔ and MOP⅘ are used in the same way as MOP0 and MOP1.
-
The output of DISP0 and DISP1 can be written back to the memory by WBC.
-
The DISP module and other modules can only be bound through E_MI_SYS_BIND_TYPE_FRAME_BASE.
-
The input image data format of the DISP module only supports E_MI_SYS_PIXEL_FRAME_YUV_SEMIPLANAR_420.
1.5.6. Mochi¶
Note:
-
For each device, HDMI and VGA interfaces can be used to output an image at the same time, whereas interfaces like CVBS can only be output an image separately.
-
The output screen of MOP1 will be superimposed on MOP0 to realize the function of PIP, that is, the display priority of MOP1 is higher than that of MOP0.
-
The display positions of the 32 Input Ports on MOP0 cannot overlap each other.
-
MOP2 and MOP3 are used in the same way as MOP0 and MOP1.
-
The output of DISP0 and DISP1 can be written back to the memory by WBC.
-
The DISP module and other modules can only be bound through E_MI_SYS_BIND_TYPE_FRAME_BASE.
-
The input image data format of the DISP module only supports E_MI_SYS_PIXEL_FRAME_YUV_SEMIPLANAR_420.
1.5.7. Maruko¶

Note:
-
sRGB, TTL, BT656 and BT1120 cannot be output at the same time, only one of them can be output at a time.
-
The DISP module and other modules can only be bound through E_MI_SYS_BIND_TYPE_FRAME_BASE.
-
The input image data format of the DISP module only supports: E_MI_SYS_PIXEL_FRAME_YUV_SEMIPLANAR_420、 E_MI_SYS_PIXEL_FRAME_YUV_SEMIPLANAR_420_NV21、 E_MI_SYS_PIXEL_FRAME_YUV420_PLANAR、 E_MI_SYS_PIXEL_FRAME_YUV_SEMIPLANAR_422、 E_MI_SYS_PIXEL_FRAME_YUV422_PLANAR、 E_MI_SYS_PIXEL_FRAME_YUV422_YUYV、 E_MI_SYS_PIXEL_FRAME_YUV422_UYVY、 E_MI_SYS_PIXEL_FRAME_ARGB8888、 E_MI_SYS_PIXEL_FRAME_ABGR8888、 E_MI_SYS_PIXEL_FRAME_BGRA8888。
1.5.8. Opera¶
Note:
-
For each device, MIPIDSI and LVDS single channel interfaces can be used to output an image at the same time, whereas interfaces like TTL, BT1120, BT656, LVDS dual channel can only be output an image separately.
-
The output screen of MOP1 will be superimposed on MOP0 to realize the function of PIP, that is, the display priority of MOP1 is higher than that of MOP0.
-
The display positions of the 16 Input Ports on MOP0 cannot overlap each other.
-
MOP2 and MOP3 are used in the same way as MOP0 and MOP1.
-
All ports of Disp1 can be merged to Disp0, a maximum of 66 Gwin ports can be merged.
-
The output of DISP0 and DISP1 can be written back to the memory by WBC.
-
The DISP module and other modules can be bound through E_MI_SYS_BIND_TYPE_FRAME_BASE, MOP1/MOP3 can also be bound through E_MI_SYS_BIND_TYPE_REALTIME.
-
The input image data format of the DISP module supports: E_MI_SYS_PIXEL_FRAME_YUV_SEMIPLANAR_420、 E_MI_SYS_PIXEL_FRAME_YUV_SEMIPLANAR_420_NV21、 E_MI_SYS_PIXEL_FRAME_YUV420_PLANAR、 E_MI_SYS_PIXEL_FRAME_YUV_SEMIPLANAR_422、 E_MI_SYS_PIXEL_FRAME_YUV422_PLANAR、 E_MI_SYS_PIXEL_FRAME_YUV422_YUYV、 E_MI_SYS_PIXEL_FRAME_YUV422_UYVY、 E_MI_SYS_PIXEL_FRAME_YUV422_VYUY、 E_MI_SYS_PIXEL_FRAME_YUV422_YVYU。 The MOP0 and MOP2 supports only E_MI_SYS_PIXEL_FRAME_YUV_SEMIPLANAR_420 format.
-
The output image data format of the WBC module supports: E_MI_SYS_PIXEL_FRAME_YUV_SEMIPLANAR_420、 E_MI_SYS_PIXEL_FRAME_YUV_SEMIPLANAR_420_NV21、 E_MI_SYS_PIXEL_FRAME_YUV420_PLANAR、 E_MI_SYS_PIXEL_FRAME_YUV_SEMIPLANAR_422、 E_MI_SYS_PIXEL_FRAME_YUV422_PLANAR、 E_MI_SYS_PIXEL_FRAME_YUV422_YUYV、 E_MI_SYS_PIXEL_FRAME_YUV422_UYVY、 E_MI_SYS_PIXEL_FRAME_YUV422_VYUY、 E_MI_SYS_PIXEL_FRAME_YUV422_YVYU、 E_MI_SYS_PIXEL_FRAME_ARGB8888。
1.5.9. Souffle¶

Note:
-
MIPIDSI, TTL, BT656 and BT1120 cannot be output at the same time, only one of them can be output at a time.
-
The DISP module and other modules can only be bound through E_MI_SYS_BIND_TYPE_FRAME_BASE.
-
The input image data format of the DISP module only supports: E_MI_SYS_PIXEL_FRAME_YUV_SEMIPLANAR_420、 E_MI_SYS_PIXEL_FRAME_YUV_SEMIPLANAR_420_NV21、 E_MI_SYS_PIXEL_FRAME_YUV420_PLANAR、 E_MI_SYS_PIXEL_FRAME_YUV_SEMIPLANAR_422、 E_MI_SYS_PIXEL_FRAME_YUV422_PLANAR、 E_MI_SYS_PIXEL_FRAME_YUV422_YUYV、 E_MI_SYS_PIXEL_FRAME_YUV422_UYVY、 E_MI_SYS_PIXEL_FRAME_ARGB8888、 E_MI_SYS_PIXEL_FRAME_ABGR8888、 E_MI_SYS_PIXEL_FRAME_BGRA8888。
1.5.10. Pcupid¶

Note:
-
MIPIDSI, TTL, BT656, sRGB and MCU cannot be output at the same time, only one of them can be output at a time.
-
The DISP module and other modules can only be bound through E_MI_SYS_BIND_TYPE_FRAME_BASE.
-
The input image data format of the DISP module only supports: E_MI_SYS_PIXEL_FRAME_YUV_SEMIPLANAR_420、 E_MI_SYS_PIXEL_FRAME_YUV_SEMIPLANAR_420_NV21、 E_MI_SYS_PIXEL_FRAME_YUV420_PLANAR、 E_MI_SYS_PIXEL_FRAME_YUV_SEMIPLANAR_422、 E_MI_SYS_PIXEL_FRAME_YUV422_PLANAR、 E_MI_SYS_PIXEL_FRAME_YUV422_YUYV、 E_MI_SYS_PIXEL_FRAME_YUV422_UYVY、 E_MI_SYS_PIXEL_FRAME_YUV422_VYUY、 E_MI_SYS_PIXEL_FRAME_YUV422_YVYU。
The differences among different chip series are shown in the table below:
| Output interface Chip series |
HDMI | VGA | MIPI DSI | TTL | CVBS | sRGB | BT601 | BT656 | BT1120 | LVDS | 8080 |
|---|---|---|---|---|---|---|---|---|---|---|---|
| Pretzel | Not support | Not support | Not support | Support | Not support | Not support | Not support | Not support | Not support | Not support | Not support |
| Macaron | Not support | Not support | Not support | Not support | Not support | Not support | Not support | Not support | Not support | Not support | Not support |
| Taiyaki | Support | Support | Not support | Not support | Not support | Not support | Not support | Not support | Not support | Not support | Not support |
| Takoyaki | Not support | Not support | Support | Support | Not support | Not support | Not support | Not support | Not support | Not support | Not support |
| Pudding | Not support | Not support | Not support | Support | Not support | Not support | Not support | Not support | Not support | Not support | Not support |
| Ispahan | Not support | Not support | Not support | Support | Not support | Not support | Not support | Not support | Not support | Not support | Not support |
| Tiramisu | Support | Support | Support | Support | Support | Support | Support | Support | Support | Not support | Support |
| Ikayaki | Not support | Not support | Not support | Support | Not support | Support | Not support | Not support | Not support | Not support | Not support |
| Muffin | Support | Support | Support | Support | Support | Support | Support | Support | Support | Not support | Support |
| Mochi | Support | Support | Not support | Not support | Support | Not support | Not support | Not support | Not support | Not support | Not support |
| Maruko | Not support | Not support | Not support | Support | Not support | Support | Not support | Support | Support | Not support | Not support |
| Opera | Not support | Not support | Support | Support | Not support | Not support | Support | Support | Not support | Support | Not support |
| Souffle | Not support | Not support | Support | Support | Not support | Not support | Not support | Support | Support | Not support | Not support |
| Iford | Not support | Not support | Not support | Support | Not support | Not support | Not support | Support | Not support | Not support | Not support |
| Pcupid | Not support | Not support | Support | Support | Not support | Support | Not support | Support | Not support | Not support | Support |
1.6. Development Process¶
1.6.1 Compilation Configuration¶
-
Enter the root directory of the alkaid project,make menuconfig

-
Press Enter to enter the Sdk Config sub-option.

-
Press Enter to enter the Interface Compile Config sub-option.

-
Press the space bar to select the disp sub-module and recompile the project.
Upon successful compilation, the mi_disp.ko file will be generated under the sdk/interface/src/disp directory. Meanwhile, mi_disp.h, mi_disp_datatype.h, and mi_disp_impl_datatype.h will be released to the project/release directory. In a pure Linux environment, they will be automatically packaged into images by default.
1.7.2 Configure DISP Parameters¶
The output interface configuration parameters of DISP are managed in the system configuration file config.json. The content and PQ fields defined in config.json respectively describe the entries of the screen types supported by the current platform and whether PQ is enabled.
- The "content" node mainly describes the interface screen parameter names related to panel, bt, and mipidsi.
- The "PQ" node mainly describes whether PQ is enabled and the file used.
{ "mi_disp": { "content": { "m_pnlList": [ "SAT070AT50H18BH", "BT656OUT_800_480", "IL8961_SRGB", "ST7789V", "ILI9341V", "RM68200_LX50HDH40145", "GC9503v", "LX50HDH40136" ], "m_btList": [ "BT656OUT_576P_50", "BT656OUT_480P_60", "BT656OUT_800_480", "BT656OUT_720P_25", "BT656OUT_720P_30", "BT656OUT_720P_50", "BT656OUT_720P_60", "BT656OUT_1080P_25", "BT656OUT_1080P_30" ], "m_mipidsiList": [ "MIPIDSI_480P_60", "MIPIDSI_576P_50", "MIPIDSI_720P_30", "MIPIDSI_720P_50", "MIPIDSI_720P_60", "MIPIDSI_1080P_25", "MIPIDSI_1080P_30", "MIPIDSI_1080P_50", "MIPIDSI_1080P_60", "MIPIDSI_2560x1440P_60", "MIPIDSI_4KP_30" ] }, "PQ": { "m_bEnable": 0, "m_pFilePath": "/misc/PQ.bin" } } }
Note:If new screen parameters (supported by the chip) need to be added, the new node should be added to the corresponding m_pnlList. If the added screen parameters share the same timing as others, they should be moved forward. Then, the corresponding screen parameter information should be added subsequently.
The descriptions of each configuration parameter in config.json are as follows:
| Parameter | Description |
|---|---|
| m_pnlList | Interface names supported by the panel type |
| m_btList | Interface names supported by the bt type |
| m_mipidsiList | Interface names supported by the mipidsi type |
| PQ | Describes whether PQ is enabled and the required files) |
| m_bEnable | Describes whether PQ is currently enabled |
| m_pFilePath | Describes the current file path required for PQ |
| m_pPanelName | Describes the current screen model name of the interface |
| m_ePanelIntfType | Describes the enumeration corresponding to the interface type in the code |
| m_ePanelTiming | Describes the enumeration corresponding to the timing used by the current interface type |
| m_wPanelHSyncWidth | Horizontal synchronization pulse width (effective duration of HSYNC) |
| m_wPanelHSyncBackPorch | Horizontal back porch (time interval from the end of HSYNC to the start of valid data) |
| m_wPanelVSyncWidth | Vertical synchronization pulse width (effective duration of VSYNC) |
| m_wPanelVBackPorch | Vertical back porch (time interval from the end of VSYNC to the start of valid data) |
| m_wPanelHStart | Horizontal start pixel of the valid area |
| m_wPanelVStart | Vertical start line number of the valid area |
| m_wPanelWidth | Horizontal pixels of the effective display area (actual resolution width) |
| m_wPanelHeight | Vertical pixels of the effective display area (actual resolution width) |
| m_wPanelHTotal | Horizontal total period (including effective area + blanking area) |
| m_wPanelVTotal | Vertical total period (including effective area + blanking area) |
| m_wPanelDCLK | Pixel clock frequency |
| m_bPanelInvDCLK | Pixel clock polarity |
| m_bPanelInvDE | Data enable signal polarity |
| m_bPanelInvHSync | Horizontal synchronization signal polarity |
| m_bPanelInvVSync | Vertical synchronization signal polarity |
| m_wSpreadSpectrumFreq | Spread spectrum modulation frequency |
| m_wSpreadSpectrumRatio | Spread spectrum modulation depth |
| m_ucPanelSwapChnR | Red channel swap |
| m_ucPanelSwapChnG | Green channel swap |
| m_ucPanelSwapChnB | Blue channel swap |
1.6.3 Interface Call¶
The development of DISP users mainly involves calling APIs to configure DISP-related attributes and output interface timing sequences. Different application scenarios can be achieved through various parameters.
For other interface usage methods, please refer toAPINote

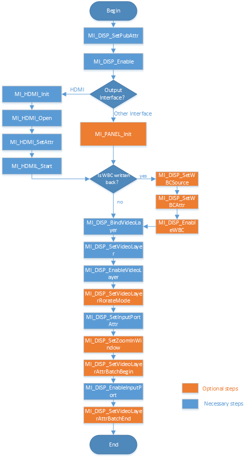
The interface call of DISP is divided into the following steps:
-
Configure the DISP device
-
Enable the DISP device
-
Initialize HDMI/PANEL
-
Configure the DISP video layer
-
Bind the DISP video layer to the DISP device
-
Enable DISP video layer
-
Configure the DISP input port
-
Enable DISP input port
-
Send image data
1.7. Example Introduction¶
This example introduces the calling process of the DISP api
Function Overview:
- Display Device initialization: Configure the interface properties of HDMI/PANEL and enable DISP Device.
- Set WBC to write back data (optional) : Write back DISP data to VENC/USER BUFFER/Other DISP.
- Video Layer management: Create a video layer (Layer), bind it to DISP Device, device window properties and rotation modes.
- Input port configuration: Define the parameters of the input source (resolution, display area) and enable the port.
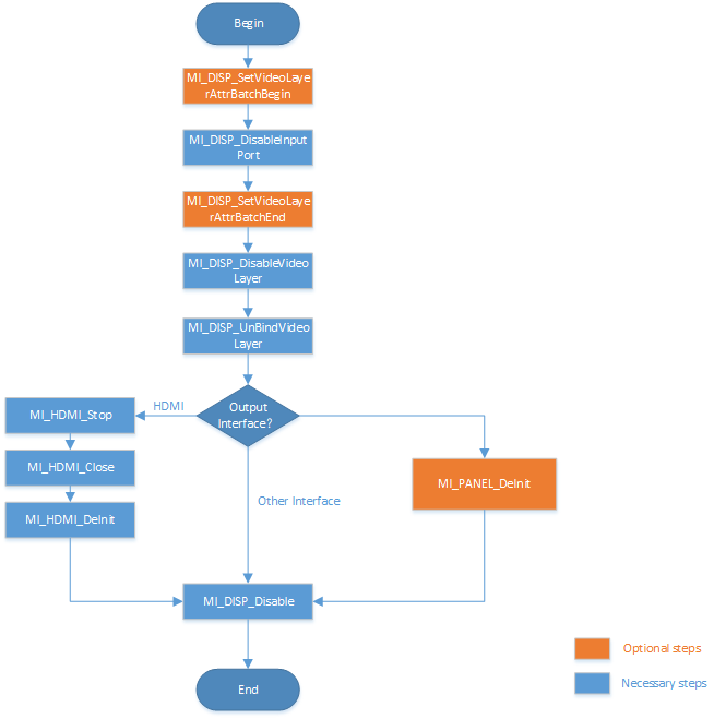
- Resource release: Disable ports, unbind layers and turn off the device when exiting.
#include <stdio.h> #include <unistd.h> #include <string.h> #include <pthread.h> #include <sys/prctl.h> #include <poll.h> #include <fcntl.h> #include <stdlib.h> #include <signal.h> #include <assert.h> #include <sys/resource.h> #include <sys/mman.h> #include <sys/types.h> #include <sys/time.h> #include <sys/stat.h> #include "mi_sys.h" #include "mi_disp.h" #include "mi_common.h" #include "mi_panel.h" #include "mi_hdmi.h" // Define variables and structures MI_U32 DispDev = 0; // Display device ID (such as DISP0) MI_U32 DispLayer = 0; // Video layer ID (such as Layer0) MI_U32 DispInport = 0; // Input port ID (such as Port0) MI_S32 DispWbc = 0; //WBC ID MI_DISP_PubAttr_t stPubAttr; // Define the data structure of the Device parameter MI_DISP_SetWbcSource_t stSetWbcSource; // Define the wbc write-back source data structure MI_DISP_SetWbcAttr_t stSetWbcAttr; // Define the WBC parameter data structure MI_DISP_VideoLayerAttr_t stLayerAttr; // Define the parameter data structure of the video layer MI_DISP_InputPortAttr_t stInputPortAttr; // Define the data structure of input port parameters MI_DISP_VidWinRect_t stWinRect; // Define the data structure of the display window scaling parameters MI_DISP_RotateConfig_t stRotateConfig; // Define the data structure of the display window rotation parameter. By default, there is no rotation memset(&stPubAttr,0,sizeof(MI_DISP_PubAttr_t)); memset(&stLayerAttr,0,sizeof(MI_DISP_VideoLayerAttr_t)); memset(&stInputPortAttr,0,sizeof(MI_DISP_InputPortAttr_t)); memset(&stWinRect, 0, sizeof(MI_DISP_VidWinRect_t)); memset(&stRotateConfig, 0, sizeof(MI_DISP_RotateConfig_t)); // WBC configuration (Non-essential steps) MI_DISP_SetWBCSource(DispWbc, &stSetWbcSource); MI_DISP_SetWBCAttr(DispWbc, &stSetWbcAttr); MI_DISP_EnableWBC(DispWbc); // Initialize the DISP Device parameter stPubAttr.eIntfSync = E_MI_DISP_OUTPUT_1080P60; Output Timing: 1080P60 stPubAttr.eIntfType = E_MI_DISP_INTF_HDMI; // Interface type: HDMI MI_DISP_SetPubAttr(DispDev, &stPubAttr); // Configure the DISP Device parameter MI_DISP_Enable(DispDev); // Enable DISP Device //HDMI related init //Necessary steps. Not listed here // Initialize the video layer parameters stLayerAttr.stVidLayerSize.u16Width = 1920; // Wide resolution stLayerAttr.stVidLayerSize.u16Height = 1080; // High resolution stLayerAttr.stVidLayerDispWin.u16X = 0; // Configure the video layer to display the starting point X stLayerAttr.stVidLayerDispWin.u16Y = 0; // Configure the video layer to display the starting point Y stLayerAttr.stVidLayerDispWin.u16Width = 1920; // Configure the display width of the video layer stLayerAttr.stVidLayerDispWin.u16Height = 1080; // Configure the display height of the video layer stRotateConfig.eRotateMode = E_MI_DISP_ROTATE_NONE; MI_DISP_BindVideoLayer(DispLayer,DispDev); // Bind the video layer to the DISP Device MI_DISP_SetVideoLayerAttr(DispLayer, &stLayerAttr); // Configure the video layer parameters MI_DISP_EnableVideoLayer(DispLayer); // Enable the video layer MI_DISP_SetVideoLayerRotateMode(DispLayer, &stRotateConfig); // Set the rotation Angle (Non-essential steps) stInputPortAttr.u16SrcWidth = 1920; // Configure the width of the input image stInputPortAttr.u16SrcHeight = 1080; // Configure the height of the input image stInputPortAttr.stDispWin.u16X = 0; // The configuration window displays the coordinate starting point X stInputPortAttr.stDispWin.u16Y = 0; // The configuration window displays the coordinate starting point Y stInputPortAttr.stDispWin.u16Width = 1920; // Configure the display width of the window stInputPortAttr.stDispWin.u16Height = 1080; // Configure the display height of the window stWinRect.u16X = 0; // Configure the cropping starting point X of the input graph stWinRect.u16Y = 0; // Configure the cropping starting point Y of the input graph stWinRect.u16Width = 1920; // Configure the cropping width of the input image stWinRect.u16Height = 1080; // Configure the cropping height of the input image // Application window configuration MI_DISP_SetInputPortAttr(DispLayer, DispInport, &stInputPortAttr); // Configure the display window parameters MI_DISP_SetZoomInWindow(DispLayer, DispInport, &stWinRect); // Configure the display window cropping parameters (Non-essential steps) // Batch processing (Non-essential steps) MI_DISP_SetVideoLayerAttrBatchBegin(DispLayer); // Open the window for batch processing MI_DISP_EnableInputPort(DispLayer, DispInport); // Enable the window MI_DISP_SetVideoLayerAttrBatchEnd(DispLayer); // End the batch processing of the window /* exit flow */ // Disable the window MI_DISP_SetVideoLayerAttrBatchBegin(DispLayer); // Non-essential steps MI_DISP_DisableInputPort(DispLayer, DispInport); // Close the window // Unbind the video layer and the display device MI_DISP_SetVideoLayerAttrBatchEnd(DispLayer); // Non-essential steps MI_DISP_DisableVideoLayer(DispLayer); // Disable the video layer MI_DISP_UnBindVideoLayer(DispLayer, DispDev); // Unbind the video layer MI_DISP_Disable(DispDev); // Turn off the DISP Device
2. API Reference¶
The MI DISP module provides the following APIs:
| API Name | Function |
|---|---|
| MI_DISP_Enable | Enable video output device |
| MI_DISP_Disable | Disable video output device |
| MI_DISP_SetPubAttr | Set public attribute of video output device |
| MI_DISP_GetPubAttr | Get public attribute of video output device |
| MI_DISP_EnableVideoLayer | Enable video layer |
| MI_DISP_DisableVideoLayer | Disable video layer |
| MI_DISP_SetVideoLayerAttr | Set video layer attribute |
| MI_DISP_GetVideoLayerAttr | Get video layer attribute |
| MI_DISP_BindVideoLayer | Bind video layer to specified device |
| MI_DISP_UnBindVideoLayer | Unbind video layer from specified device |
| MI_DISP_SetPlayToleration | Set playback toleration |
| MI_DISP_GetPlayToleration | Get playback toleration |
| MI_DISP_SetVideoLayerAttrBatchBegin | Set the input port on the video layer related operations start |
| MI_DISP_SetVideoLayerAttrBatchEnd | Set the input port on the video layer related operations end |
| MI_DISP_EnableInputPort | Enable specified video input port |
| MI_DISP_DisableInputPort | Disable specified video input port |
| MI_DISP_SetInputPortAttr | Set specified video input port attribute |
| MI_DISP_GetInputPortAttr | Get specified video input port attribute |
| MI_DISP_SetInputPortDispPos | Set specified video input port display position |
| MI_DISP_GetInputPortDispPos | Get specified video input port display position |
| MI_DISP_PauseInputPort | Pause specified video input port |
| MI_DISP_ResumeInputPort | Resume specified video input port |
| MI_DISP_StepInputPort | Play specified video input port by single frame |
| MI_DISP_ShowInputPort | Show specified video input port |
| MI_DISP_HideInputPort | Hide specified video input port |
| MI_DISP_SetInputPortSyncMode | Set specified video input port sync mode |
| MI_DISP_QueryInputPortStat | Query video input port status |
| MI_DISP_SetZoomInWindow | Crop video input port |
| MI_DISP_GetVgaParam | Get VGA output device parameter |
| MI_DISP_SetVgaParam | Set VGA output device parameter |
| MI_DISP_GetHdmiParam | Get HDMI output device parameter |
| MI_DISP_SetHdmiParam | Set HDMI output device parameter |
| MI_DISP_GetLcdParam | Get LCD output device parameter |
| MI_DISP_SetLcdParam | Set LCD output device parameter |
| MI_DISP_GetCvbsParam | Get CVBS output device parameter |
| MI_DISP_SetCvbsParam | Set CVBS output device parameter |
| MI_DISP_DeviceGetColorTempeture | Get output image color temperature information |
| MI_DISP_DeviceSetColorTempeture | Set output image color temperature information |
| MI_DISP_DeviceSetGammaParam | Adjust output image gamma parameter |
| MI_DISP_SetVideoLayerRotateMode | Set the rotation Angle of the output image |
| MI_DISP_ClearInputPortBuffer | Clear the content of specified video input port |
| MI_DISP_InitDev | Initialize disp device |
| MI_DISP_DeInitDev | De-initialize disp device |
| MI_DISP_SetWBCSource | Set the write-back source of the write-back device |
| MI_DISP_GetWBCSource | Get the write-back source of the write-back device |
| MI_DISP_SetWBCAttr | Set write-back device attributes |
| MI_DISP_GetWBCAttr | Get write-back device attributes |
| MI_DISP_EnableWBC | Enable write-back device |
| MI_DISP_DisableWBC | Disable write-back device |
| MI_DISP_GetCurrentPts | Get the timestamp of the currently displayed frame |
| MI_DISP_SetPowerConfig | Set output power config |
| MI_DISP_WriteMipiDsiCmd | write mipidsi cmd |
| MI_DISP_ReadMipiDsiCmd | read mipidsi cmd |
-
Note
-
Opera, Souffle, Iford and Pcupid do not need to call the MI_PANEL API.
-
The MIPI interface supported by Takoyaki needs to call the MI_PANEL API.
-
The TTL interfaces supported by Tiramisu, Takoyaki, Muffin, Maruko and Pretzel need to call the MI_PANEL API.
-
The sRGB interfaces supported by Tiramisu, Muffin and Maruko need to call the MI_PANEL API.
-
Tiramisu, the 8080 interface supported by Muffin needs to call the MI_PANEL API.
-
2.1. MI_DISP_Enable¶
-
Function
Enable video output device
-
Syntax
MI_S32 MI_DISP_Enable (MI_DISP_DEV DispDev);
-
Parameter
Parameter Name Description Input/Output DispDev Video output device number Input -
Return Value
-
Zero: Successful
-
Non-zero: Failed, see error code for details
-
-
Requirement
-
Header file: mi_disp.h, mi_disp_datatype.h
-
Lib: libmi_disp.a / libmi_disp.so
-
-
Note
-
Since system will not initialize to enable the device, the device should first be enabled before the video output function can be used.
-
Before calling the device enable function, the public attribute of the device must be set beforehand; otherwise, a device not configured error code will be returned.
-
Souffle and Pcupid do not need to call MI_PANEL API.
-
The MIPI interface supported by Takoyaki needs to call the MI_PANEL API.
-
The TTL interfaces supported by Tiramisu, Takoyaki, Muffin, Maruko and Pretzel need to call the MI_PANEL API.
-
The sRGB interfaces supported by Tiramisu, Muffin and Maruko need to call the MI_PANEL API.
-
Tiramisu, the 8080 interface supported by Muffin needs to call the MI_PANEL API.
-
-
Flow Diagram

-
Related API
2.2. MI_DISP_Disable¶
-
Function
Disable video output device
-
Syntax
MI_S32 MI_DISP_Disable(MI_DISP_DEV DispDev);
-
Parameter
Parameter Name Description Input/Output DispDev Video output device number Input -
Return Value
-
Zero: Successful
-
Non-zero: Failed, see error code for details
-
-
Requirement
-
Header file: mi_disp.h, mi_disp_datatype.h
-
Lib: libmi_disp.a / libmi_disp.so
-
-
Note
-
Souffle and Pcupid do not need to call MI_PANEL API.
-
The MIPI interface supported by Takoyaki needs to call the MI_PANEL API.
-
The TTL interfaces supported by Tiramisu, Takoyaki, Muffin, Maruko and Pretzel need to call the MI_PANEL API.
-
The sRGB interfaces supported by Tiramisu, Muffin and Maruko need to call the MI_PANEL API.
-
Tiramisu, the 8080 interface supported by Muffin needs to call the MI_PANEL API.
-
-
Flow Diagram

-
Related API
2.3. MI_DISP_SetPubAttr¶
-
Function
Set public attribute of video output device
-
Syntax
MI_S32 MI_DISP_SetPubAttr(MI_DISP_DEV DispDev, MI_DISP_PubAttr_t *pstPubAttr);
-
Parameter
Parameter Name Description Input/Output DispDev Output device number Input pstPubAttr Pointer to output device public attribute structure Input -
Return Value
-
Zero: Successful
-
Non-zero: Failed, see error code for details
-
-
Requirement
-
Header file: mi_disp.h, mi_disp_datatype.h
-
Lib: libmi_disp.a / libmi_disp.so
-
-
Related API
2.4. MI_DISP_GetPubAttr¶
-
Function
Get public attribute of video output device
-
Syntax
MI_S32 MI_DISP_GetPubAttr (MI_DISP_DEV DispDev, MI_DISP_PubAttr_t *pstPubAttr);
-
Parameter
Parameter Name Description Input/Output DispDev Output device number Input pstPubAttr Pointer to output device public attribute structure Output -
Return Value
-
Zero: Successful
-
Non-zero: Failed, see error code for details
-
-
Requirement
-
Header file: mi_disp.h, mi_disp_datatype.h
-
Lib: libmi_disp.a / libmi_disp.so
-
-
Related API
2.5. MI_DISP_EnableVideoLayer¶
-
Function
Enable video layer
-
Syntax
MI_S32 MI_DISP_EnableVideoLayer (MI_DISP_LAYER DispLayer);
-
Parameter
Parameter Name Description Input/Output DispLayer Video output display layer number Input -
Return Value
-
Zero: Successful
-
Non-zero: Failed, see error code for details
-
-
Requirement
-
Header file: mi_disp.h, mi_disp_datatype.h
-
Lib: libmi_disp.a / libmi_disp.so
-
-
Related API
2.6. MI_DISP_DisableVideoLayer¶
-
Function
Disable video layer
-
Syntax
MI_S32 MI_DISP_DisableVideoLayer (MI_DISP_LAYER DispLayer);
-
Parameter
Parameter Name Description Input/Output DispLayer Video output display layer number Input -
Return Value
-
Zero: Successful
-
Non-zero: Failed, see error code for details
-
-
Requirement
-
Header file: mi_disp.h, mi_disp_datatype.h
-
Lib: libmi_disp.a / libmi_disp.so
-
-
Note
- Before calling this function, make sure all input port of video layer has been disabled.
-
Related API
2.7. MI_DISP_SetVideoLayerAttr¶
-
Function
Set video layer attribute
-
Syntax
MI_S32 MI_DISP_SetVideoLayerAttr(MI_DISP_LAYER DispLayer, MI_DISP_VideoLayerAttr_t *pstLayerAttr);
-
Parameter
Parameter Name Description Input/Output DispLayer Video output display layer number Input pstLayerAttr Pointer to video layer attribute structure Input -
Return Value
-
Zero: Successful
-
Non-zero: Failed, see error code for details
-
-
Requirement
-
Header file: mi_disp.h, mi_disp_datatype.h
-
Lib: libmi_disp.a / libmi_disp.so
-
-
Related API
2.8. MI_DISP_GetVideoLayerAttr¶
-
Function
Get video layer attribute
-
Syntax
MI_S32 MI_DISP_GetVideoLayerAttr(MI_DISP_LAYER DispLayer, MI_DISP_VideoLayerAttr_t *pstLayerAttr);
-
Parameter
Parameter Name Description Input/Output DispLayer Video output display layer number Input pstLayerAttr Pointer to video layer attribute structure Output -
Return Value
-
Zero: Successful
-
Non-zero: Failed, see error code for details
-
-
Requirement
-
Header file: mi_disp.h, mi_disp_datatype.h
-
Lib: libmi_disp.a / libmi_disp.so
-
-
Related API
2.9. MI_DISP_BindVideoLayer¶
-
Function
Bind video layer to specified device
-
Syntax
MI_S32 MI_DISP_BindVideoLayer(MI_DISP_LAYER DispLayer, MI_DISP_DEV DispDev);
-
Parameter
Parameter Name Description Input/Output DispLayer Video output display layer number Input DispDev Output device number Input -
Return Value
-
Zero: Successful
-
Non-zero: Failed, see error code for details
-
-
Requirement
-
Header file: mi_disp.h, mi_disp_datatype.h
-
Lib: libmi_disp.a / libmi_disp.so
-
-
Note
-
Before calling this function, make sure the device has been enabled.
-
Before calling this function, make sure the all input port of video layer has been disabled
-
When DISP is bound to other modules, the mapping relationship between device/video layer/input port of DISP and the corresponding channel/port are as follows.
Tiramisu:
Muffin supports two binding relationships:
Mochi supports two binding relationships:
-
-
Related API
2.10. MI_DISP_UnBindVideoLayer¶
-
Function
Unbind video layer from specified device
-
Syntax
MI_S32 MI_DISP_UnBindVideoLayer(MI_DISP_LAYER DispLayer, MI_DISP_DEV DispDev);
-
Parameter
Parameter Name Description Input/Output DispLayer Video output display layer number Input DispDev Output device number Input -
Return Value
-
Zero: Successful
-
Non-zero: Failed, see error code for details
-
-
Requirement
-
Header file: mi_disp.h, mi_disp_datatype.h
-
Lib: libmi_disp.a / libmi_disp.so
-
-
Note
-
Before calling this function, make sure all input port of video layer has been disabled.
-
Before calling this function, make sure video layer has been disabled
-
-
Related API
2.11. MI_DISP_SetPlayToleration¶
-
Function
Set playback toleration
-
Syntax
MI_S32 MI_DISP_SetPlayToleration(MI_DISP_LAYER DispLayer, MI_U32 u32Toleration);
-
Parameter
Parameter Name Description Input/Output DispLayer Video output display layer number Input u32Toleration Playback toleration used to adjust the error tolerance of the frame rate control algorithm Input -
Return Value
-
Zero: Successful
-
Non-zero: Failed, see error code for details
-
-
Requirement
-
Header file: mi_disp.h, mi_disp_datatype.h
-
Lib: libmi_disp.a / libmi_disp.so
-
-
Note
-
Playback toleration is measured in unit of millisecond.
-
Before calling this function, make sure the video layer has been enabled.
-
Currently supported chips include MSR930 and MSR650x.
-
-
Related API
2.12. MI_DISP_GetPlayToleration¶
-
Function
Get playback toleration
-
Syntax
MI_S32 MI_DISP_GetPlayToleration (MI_DISP_LAYER DispLayer, MI_U32 *pu32Toleration);
-
Parameter
Parameter Name Description Input/Output DispLayer Video output display layer number Input pu32Toleration Playback toleration. Output -
Return Value
-
Zero: Successful
-
Non-zero: Failed, see error code for details
-
-
Requirement
-
Header file: mi_disp.h, mi_disp_datatype.h
-
Lib: libmi_disp.a / libmi_disp.so
-
-
Note
-
Playback toleration is measured in unit of millisecond.
-
Before calling this function, make sure the video layer has been enabled.
-
Currently supported chips include MSR930 and MSR650x.
-
-
Related API
2.13. MI_DISP_SetVideoLayerAttrBatchBegin¶
-
Function
Set the input port on the video layer related operations start.
-
Syntax
MI_S32 MI_DISP_SetVideoLayerAttrBatchBegin (MI_DISP_LAYER DispLayer);
-
Parameter
Parameter Name Description Input/Output DispLayer Video output display layer number Input -
Return Value
-
Zero: Successful
-
Non-zero: Failed, see error code for details
-
-
Requirement
-
Header file: mi_disp.h, mi_disp_datatype.h
-
Lib: libmi_disp.a / libmi_disp.so
-
-
Note
-
Before calling this function, make sure the video layer has been enabled.
-
The MI_DISP_SetVideoLayerAttrBatchBegin and MI_DISP_SetVideoLayerAttrBatchEnd must be paired, otherwise the related operations after MI_DISP_SetVideoLayerAttrBatchBegin will not take effect.
-
This interface supports batch processing of the following interfaces:
MI_DISP_EnableInputPort, MI_DISP_DisableInputPort, MI_DISP_HideInputPort, MI_DISP_ShowInputPort.
-
It will take effect immediately for interfaces that do not support batch processing.
-
Input port operations in batch processing are all effective after MI_DISP_SetVideoLayerAttrBatchEnd.
For example, batch processing disables input port 0 ~ 15, interface order is MI_DISP_SetVideoLayerAttrBatchBegin, MI_DISP_DisableInputPort (0 ~ 15), MI_DISP_SetVideoLayerAttrBatchEnd.
-
Currently supported chips include Muffin and Mochi.
-
-
Related API
2.14. MI_DISP_SetVideoLayerAttrBatchEnd¶
-
Function
Set the input port on the video layer related operations end.
-
Syntax
MI_S32 MI_DISP_SetVideoLayerAttrBatchEnd (MI_DISP_LAYER DispLayer);
-
Parameter
Parameter Name Description Input/Output DispLayer Video output display layer number Input -
Return Value
-
Zero: Successful
-
Non-zero: Failed, see error code for details
-
-
Requirement
-
Header file: mi_disp.h, mi_disp_datatype.h
-
Lib: libmi_disp.a / libmi_disp.so
-
-
Note
-
Before calling this function, make sure the MI_DISP_SetVideoLayerAttrBatchBegin has been called.
-
Before calling this function, make sure the video layer has been enabled.
-
Currently supported chips include Muffin and Mochi.
-
-
Related API
2.15. MI_DISP_EnableInputPort¶
-
Function
Enable specified video input port
-
Syntax
MI_S32 MI_DISP_EnableInputPort (MI_DISP_LAYER DispLayer, MI_DISP_INPUTPORT LayerInputPort);
-
Parameter
Parameter Name Description Input/Output DispLayer Video output display layer number Input LayerInputPort Video input port number Input -
Return Value
-
Zero: Successful
-
Non-zero: Failed, see error code for details
-
-
Requirement
-
Header file: mi_disp.h, mi_disp_datatype.h
-
Lib: libmi_disp.a / libmi_disp.so
-
-
Note
-
Before calling this function, make sure the video layer has been enabled.
-
Before calling this function, make sure video layer has been bound
-
-
Related API
2.16. MI_DISP_DisableInputPort¶
-
Function
Disable specified video input port
-
Syntax
MI_S32 MI_DISP_DisableInputPort (MI_DISP_LAYER DispLayer, MI_DISP_INPUTPORT LayerInputPort);
-
Parameter
Parameter Name Description Input/Output DispLayer Video output display layer number Input LayerInputPort Video input port number Input -
Return Value
-
Zero: Successful
-
Non-zero: Failed, see error code for details
-
-
Requirement
-
Header file: mi_disp.h, mi_disp_datatype.h
-
Lib: libmi_disp.a / libmi_disp.so
-
-
Note
- Before calling this function, make sure the video layer has been enabled.
-
Related API
2.17. MI_DISP_SetInputPortAttr¶
-
Function
Set specified video input port attribute
-
Syntax
MI_S32 MI_DISP_SetInputPortAttr(MI_DISP_LAYER DispLayer, MI_DISP_INPUTPORT LayerInputPort, MI_DISP_InputPortAttr_t *pstInputPortAttr);
-
Parameter
Parameter Name Description Input/Output DispLayer Video output display layer number Input LayerInputPort Video input port number Input pstInputPortAttr Video input port attribute pointer Input -
Return Value
-
Zero: Successful
-
Non-zero: Failed, see error code for details
-
-
Requirement
-
Header file: mi_disp.h, mi_disp_datatype.h
-
Lib: libmi_disp.a / libmi_disp.so
-
-
Note
-
Before calling this function, make sure the video layer has been enabled.
-
Before calling this function, make sure video layer has been bound .
-
-
Related API
2.18. MI_DISP_GetInputPortAttr¶
-
Function
Get specified video input port attribute
-
Syntax
MI_S32 MI_DISP_GetInputPortAttr(MI_DISP_LAYER DispLayer, MI_DISP_INPUTPORT LayerInputPort, MI_DISP_InputPortAttr_t *pstInputPortAttr);
-
Parameter
Parameter Name Description Input/Output DispLayer Video output display layer number Input LayerInputPort Video input port number Input pstInputPortAttr Video input port attribute pointer Output -
Return Value
-
Zero: Successful
-
Non-zero: Failed, see error code for details
-
-
Requirement
-
Header file: mi_disp.h, mi_disp_datatype.h
-
Lib: libmi_disp.a / libmi_disp.so
-
-
Note
-
Before calling this function, make sure the video layer has been enabled.
-
Before calling this function, make sure video layer has been bound
-
-
Related API
2.19. MI_DISP_SetInputPortDispPos¶
-
Function
Set specified video input port display position
-
Syntax
MI_S32 MI_DISP_SetInputPortDispPos(MI_DISP_LAYER DispLayer, MI_DISP_INPUTPORT LayerInputPort, const MI_DISP_Position_t *pstDispPos);
-
Parameter
Parameter Name Description Input/Output DispLayer Video output display layer number Input LayerInputPort Video input port number Input pstDispPos Input port position pointer Input -
Return Value
-
Zero: Successful
-
Non-zero: Failed, see error code for details
-
-
Requirement
-
Header file: mi_disp.h, mi_disp_datatype.h
-
Lib: libmi_disp.a / libmi_disp.so
-
-
Note
- Before calling this function, make sure the video layer has been enabled.
-
Related API
2.20. MI_DISP_GetInputPortDispPos¶
-
Function
Get specified video input port display position
-
Syntax
MI_S32 MI_DISP_GetInputPortDispPos(MI_DISP_LAYER DispLayer, MI_DISP_INPUTPORT LayerInputPort, MI_DISP_Position_t *pstDispPos);
-
Parameter
Parameter Name Description Input/Output DispLayer Video output display layer number Input LayerInputPort Video input port number Input pstDispPos Input port position pointer Output -
Return Value
-
Zero: Successful
-
Non-zero: Failed, see error code for details
-
-
Requirement
-
Header file: mi_disp.h, mi_disp_datatype.h
-
Lib: libmi_disp.a / libmi_disp.so
-
-
Note
- Before calling this function, make sure the video layer has been enabled.
-
Related API
2.21. MI_DISP_PauseInputPort¶
-
Function
Pause specified video input port
-
Syntax
MI_S32 MI_DISP_PauseInputPort (MI_DISP_LAYER DispLayer, MI_DISP_INPUTPORT LayerInputPort);
-
Parameter
Parameter Name Description Input/Output DispLayer Video output display layer number Input LayerInputPort Video input port number Input -
Return Value
-
Zero: Successful
-
Non-zero: Failed, see error code for details
-
-
Requirement
-
Header file: mi_disp.h, mi_disp_datatype.h
-
Lib: libmi_disp.a / libmi_disp.so
-
-
Note
- Before calling this function, make sure the video layer has been enabled.
-
Related API
2.22. MI_DISP_ResumeInputPort¶
-
Function
Resume specified video input port
-
Syntax
MI_S32 MI_DISP_ResumeInputPort (MI_DISP_LAYER DispLayer, MI_DISP_INPUTPORT LayerInputPort);
-
Parameter
Parameter Name Description Input/Output DispLayer Video output display layer number Input LayerInputPort Video input port number Input -
Return Value
-
Zero: Successful
-
Non-zero: Failed, see error code for details
-
-
Requirement
-
Header file: mi_disp.h, mi_disp_datatype.h
-
Lib: libmi_disp.a / libmi_disp.so
-
-
Note
- Before calling this function, make sure the video layer has been enabled.
-
Related API
2.23. MI_DISP_StepInputPort¶
-
Function
Play specified video input port by single frame
-
Syntax
MI_S32 MI_DISP_StepInputPort (MI_DISP_LAYER DispLayer, MI_DISP_INPUTPORT LayerInputPort);
-
Parameter
Parameter Name Description Input/Output DispLayer Video output display layer number Input LayerInputPort Video input port number Input -
Return Value
-
Zero: Successful
-
Non-zero: Failed, see error code for details
-
-
Requirement
-
Header file: mi_disp.h, mi_disp_datatype.h
-
Lib: libmi_disp.a / libmi_disp.so
-
-
Note
-
Before calling this function, make sure the video layer has been enabled.
-
Currently supported chips include MSR930 and MSR650x.
-
-
Related API
2.24. MI_DISP_ShowInputPort¶
-
Function
Show specified video input port
-
Syntax
MI_S32 MI_DISP_ShowInputPort (MI_DISP_LAYER DispLayer, MI_DISP_INPUTPORT LayerInputPort);
-
Parameter
Parameter Name Description Input/Output DispLayer Video output display layer number Input LayerInputPort Video input port number Input -
Return Value
-
Zero: Successful
-
Non-zero: Failed, see error code for details
-
-
Requirement
-
Header file: mi_disp.h, mi_disp_datatype.h
-
Lib: libmi_disp.a / libmi_disp.so
-
-
Note
- Before calling this function, make sure the video layer has been enabled.
-
Related API
2.25. MI_DISP_HideInputPort¶
-
Function
Hide specified video input port
-
Syntax
MI_S32 MI_DISP_HideInputPort (MI_DISP_LAYER DispLayer, MI_DISP_INPUTPORT LayerInputPort);
-
Parameter
Parameter Name Description Input/Output DispLayer Video output display layer number Input LayerInputPort Video input port number Input -
Return Value
-
Zero: Successful
-
Non-zero: Failed, see error code for details
-
-
Requirement
-
Header file: mi_disp.h, mi_disp_datatype.h
-
Lib: libmi_disp.a / libmi_disp.so
-
-
Note
- Before calling this function, make sure the video layer has been enabled.
-
Related API
2.26. MI_DISP_SetInputPortSyncMode¶
-
Function
Set specified video input port sync mode
-
Syntax
MI_S32 MI_DISP_SetInputPortSyncMode (MI_DISP_LAYER DispLayer, MI_DISP_INPUTPORT LayerInputPort, MI_DISP_SyncMode_e eMode);
-
Parameter
Parameter Name Description Input/Output DispLayer Video output display layer number Input LayerInputPort Video input port number Input eMode Input port sync mode Input -
Return Value
-
Zero: Successful
-
Non-zero: Failed, see error code for details
-
-
Requirement
-
Header file: mi_disp.h, mi_disp_datatype.h
-
Lib: libmi_disp.a / libmi_disp.so
-
-
Note
-
Before calling this function, make sure the video layer has been enabled.
-
Currently supported chips include MSR930 and MSR650x.
-
2.27. MI_DISP_QueryInputPortStat¶
-
Function
Query video input port status
-
Syntax
MI_S32 MI_DISP_QueryInputPortStat(MI_DISP_LAYER DispLayer, MI_DISP_INPUTPORT LayerInputPort, MI_DISP_QueryChanelStatus_t *pstStatus);
-
Parameter
Parameter Name Description Input/Output DispLayer Video output display layer number Input LayerInputPort Video input port number Input pstStatus Input port status pointer Output -
Return Value
-
Zero: Successful
-
Non-zero: Failed, see error code for details
-
-
Requirement
-
Header file: mi_disp.h, mi_disp_datatype.h
-
Lib: libmi_disp.a / libmi_disp.so
-
-
Note
- Before calling this function, make sure the video layer has been enabled.
2.28. MI_DISP_SetZoomInWindow¶
-
Function
Crop video input port.
-
Syntax
MI_S32 MI_DISP_SetZoomInWindow(MI_DISP_LAYER DispLayer, MI_DISP_INPUTPORT LayerInputPort, MI_DISP_VidWinRect_t *pstZoomRect);
-
Parameter
Parameter Name Description Input/Output DispLayer Video output video layer number. Input LayerInputPort Video input port number. Input pstZoomRect Video cropping attribute pointer. Input -
Return Value
-
Zero: Successful
-
Non-zero: Failed, see error code for details
-
-
Requirement
-
Header file: mi_disp.h, mi_disp_datatype.h
-
Lib: libmi_disp.a / libmi_disp.so
-
-
Note
- The video layer must be enabled before calling.
-
Related API
2.29. MI_DISP_GetVgaParam¶
-
Function
Get VGA output device parameter
-
Syntax
MI_S32 MI_DISP_GetVgaParam(MI_DISP_DEV DispDev, MI_DISP_VgaParam_t *pstVgaParam);
-
Parameter
Parameter Name Description Input/Output DispDev Video output device number Input pstVgaParam Pointer to VGA image output effect structure Output -
Return Value
-
Zero: Successful
-
Non-zero: Failed, see error code for details
-
-
Requirement
-
Header file: mi_disp.h, mi_disp_datatype.h
-
Lib: libmi_disp.a / libmi_disp.so
-
-
Note
- Before calling this function, make sure the video layer has been enabled.
-
Related API
2.30. MI_DISP_SetVgaParam¶
-
Function
Set VGA output device parameter
-
Syntax
MI_S32 MI_DISP_SetVgaParam (MI_DISP_DEV DispDev, MI_DISP_VgaParam_t *pstVgaParam);
-
Parameter
Parameter Name Description Input/Output DispDev Video output device number Input pstVgaParam Pointer to VGA image output effect structure Input -
Return Value
-
Zero: Successful
-
Non-zero: Failed, see error code for details
-
-
Requirement
-
Header file: mi_disp.h, mi_disp_datatype.h
-
Lib: libmi_disp.a / libmi_disp.so
-
-
Note
- Before calling this function, make sure the video layer has been enabled.
-
Related API
2.31. MI_DISP_GetHdmiParam¶
-
Function
Get HDMI output device parameter
-
Syntax
MI_S32 MI_DISP_GetHdmiParam(MI_DISP_DEV DispDev, MI_DISP_HdmiParam_t *pstHdmiParam);
-
Parameter
Parameter Name Description Input/Output DispDev Video Output device number Input pstHdmiParam Pointer to HDMI image output effect structure Output -
Return Value
-
Zero: Successful
-
Non-zero: Failed, see error code for details
-
-
Requirement
-
Header file: mi_disp.h, mi_disp_datatype.h
-
Lib: libmi_disp.a / libmi_disp.so
-
-
Note
- Before calling this function, make sure the video layer has been enabled.
-
Related API
2.32. MI_DISP_SetHdmiParam¶
-
Function
Set HDMI output device parameter
-
Syntax
MI_S32 MI_DISP_SetHdmiParam(MI_DISP_DEV DispDev, MI_DISP_HdmiParam_t *pstHdmiParam);
-
Parameter
Parameter Name Description Input/Output DispDev Video output device number Input pstHdmiParam Pointer to HDMI image output effect structure Input -
Return Value
-
Zero: Successful
-
Non-zero: Failed, see error code for details
-
-
Requirement
-
Header file: mi_disp.h, mi_disp_datatype.h
-
Lib: libmi_disp.a / libmi_disp.so
-
-
Note
- Before calling this function, make sure the video layer has been enabled.
-
Related API
2.33. MI_DISP_GetLcdParam¶
-
Function
Get LCD output device parameter
-
Syntax
MI_S32 MI_DISP_GetLcdParam(MI_DISP_DEV DispDev, MI_DISP_LcdParam_t *pstLcdParam);
-
Parameter
Parameter Name Description Input/Output DispDev Video output device number Input pstLcdParam Pointer to LCD image output effect structure Output -
Return Value
-
Zero: Successful
-
Non-zero: Failed, see error code for details
-
-
Requirement
-
Header file: mi_disp.h, mi_disp_datatype.h
-
Lib: libmi_disp.a / libmi_disp.so
-
-
Note
- Before calling this function, make sure the video layer has been enabled.
-
Related API
2.34. MI_DISP_SetLcdParam¶
-
Function
Set LCD output device parameter
-
Syntax
MI_S32 MI_DISP_SetLcdParam(MI_DISP_DEV DispDev, MI_DISP_LcdParam_t *pstLcdParam);
-
Parameter
Parameter Name Description Input/Output DispDev Video output device number Input pstLcdParam Pointer to LCD image output effect structure Input -
Return Value
-
Zero: Successful
-
Non-zero: Failed, see error code for details
-
-
Requirement
-
Header file: mi_disp.h, mi_disp_datatype.h
-
Lib: libmi_disp.a / libmi_disp.so
-
-
Note
- Before calling this function, make sure the video layer has been enabled.
-
Related API
2.35. MI_DISP_GetCvbsParam¶
-
Function
Get CVBS output device parameter
-
Syntax
MI_S32 MI_DISP_GetCvbsParam(MI_DISP_DEV DispDev, MI_DISP_CvbsParam_t *pstCvbsParam);
-
Parameter
Parameter Name Description Input/Output DispDev Video output device number Input pstCvbsParam CVBS image output effect structure pointer Output -
Return Value
-
Zero: Successful
-
Non-zero: Failed, see error code for details
-
-
Requirement
-
Header file: mi_disp.h, mi_disp_datatype.h
-
Lib: libmi_disp.a / libmi_disp.so
-
-
Note
- Before calling this function, make sure the video layer has been enabled.
-
Related API
2.36. MI_DISP_SetCvbsParam¶
-
Function
Set CVBS output device parameter
-
Syntax
MI_S32 MI_DISP_SetCvbsParam(MI_DISP_DEV DispDev, MI_DISP_CvbsParam_t *pstCvbsParam);
-
Parameter
Parameter Name Description Input/Output DispDev Video output device number Input pstCvbsParam CVBS image output effect structure pointer Input -
Return Value
-
Zero: Successful
-
Non-zero: Failed, see error code for details
-
-
Requirement
-
Header file: mi_disp.h, mi_disp_datatype.h
-
Lib: libmi_disp.a / libmi_disp.so
-
-
Note
- Before calling this function, make sure the video layer has been enabled.
-
Related API
2.37. MI_DISP_DeviceGetColorTempeture¶
-
Function
Get output image color temperature information
-
Syntax
MI_S32 MI_DISP_DeviceGetColorTempeture(MI_DISP_DEV DispDev, MI_DISP_ColorTemperature_t *pstColorTempInfo);
-
Parameter
Parameter Name Description Input/Output DispDev Video output device number Input pstColorTempInfo Pointer to output image color temperature structure Output -
Return Value
-
Zero: Successful
-
Non-zero: Failed, see error code for details
-
-
Requirement
-
Header file: mi_disp.h, mi_disp_datatype.h
-
Lib: libmi_disp.a / libmi_disp.so
-
-
Note
-
Before calling this function, make sure the video layer has been enabled.
-
Currently supported chips include Takoyaki series.
-
-
Related API
2.38. MI_DISP_DeviceSetColorTempeture¶
-
Function
Set image output color temperature information
-
Syntax
MI_S32 MI_DISP_DeviceSetColorTempeture(MI_DISP_DEV DispDev, MI_DISP_ColorTemperature_t *pstColorTempInfo);
-
Parameter
Parameter Name Description Input/Output DispDev Video output device number Input pstColorTempInfo Pointer to output image color temperature structure Input -
Return Value
-
Zero: Successful
-
Non-zero: Failed, see error code for details
-
-
Requirement
-
Header file: mi_disp.h, mi_disp_datatype.h
-
Lib: libmi_disp.a / libmi_disp.so
-
-
Note
-
Before calling this function, make sure the video layer has been enabled.
-
Currently supported chips include Takoyaki series.
-
-
Related API
2.39. MI_DISP_DeviceSetGammaParam¶
-
Function
Adjust output image Gamma
-
Syntax
MI_S32 MI_DISP_DeviceSetGammaParam(MI_DISP_DEV DispDev, MI_DISP_GammaParam_t *pstGammaParam);
-
Parameter
Parameter Name Description Input/Output DispDev Video output device number Input pstGammaParam Pointer to output image gamma structure Input -
Return Value
-
Zero: Successful
-
Non-zero: Failed, see error code for details
-
-
Requirement
-
Header file: mi_disp.h, mi_disp_datatype.h
-
Lib: libmi_disp.a / libmi_disp.so
-
-
Note
-
Before calling this function, make sure the video layer has been enabled.
-
Currently supported chips include Takoyaki series.
-
2.40. MI_DISP_SetVideoLayerRotateMode¶
-
Function
Set video layer rotation mode
-
Syntax
MI_S32 MI_DISP_SetVideoLayerRotateMode(MI_DISP_LAYER DispLayer, MI_DISP_RotateConfig_t *pstRotateConfig);
-
Parameter
Parameter Name Description Input/Output DispLayer Video output layer number Input pstRotateConfig Pointer to rotation angle structure of the output image Input -
Return Value
-
Zero: Successful
-
Non-zero: Failed, see error code for details
-
-
Requirement
-
Header file: mi_disp.h, mi_disp_datatype.h
-
Lib: libmi_disp.a / libmi_disp.so
-
-
Note
-
Currently supported chips include Takoyaki/Tiramisu/Muffin series. Only Takoyaki support 180 degrees of rotation.
-
Before calling this function, make sure video layer has been enabled.
-
Before calling this function, make sure all input port of video layer has been disabled.
-
Need to be bound by VDEC/SCL.
-
Each video layer only supports one input port. For example, when turn on 90 degrees of rotation, each video layer can only enable input port 0.
-
The rotate mode maximum supported resolution is 1920x1080.
-
2.41. MI_DISP_ClearInputPortBuffer¶
-
Function
Clear the content of specified video input port
-
Syntax
MI_S32 MI_DISP_ClearInputPortBuffer(MI_DISP_LAYER DispLayer, MI_DISP_INPUTPORT LayerInputPort, MI_BOOL bClrAll);
-
Parameter
Parameter Name Description Input/Output DispLayer Video output layer number Input LayerInputPort Video input port number Input bClrAll The flag of clearing current display content Input -
Return Value
-
Zero: Successful
-
Non-zero: Failed, see error code for details
-
-
Requirement
-
Header file: mi_disp.h, mi_disp_datatype.h
-
Lib: libmi_disp.a / libmi_disp.so
-
-
Note
- Before calling this function, make sure the video layer has been enabled.
2.42. MI_DISP_InitDev¶
-
Function
Initialize disp device.
-
Syntax
MI_S32 MI_DISP_InitDev(MI_DISP_InitParam_t *pstInitParam);
-
Parameters
Parameter Name Description Input/Output pstInitParam Initialization Parameter Currently unused and can be configured as NULL Input -
Return Value
-
Zero: Successful
-
Non-zero: Failed, see error code for details
-
-
Requirement
-
Header file: mi_disp.h, mi_disp_datatype.h mi_disp_datatype.h
-
Lib: libmi_disp.a / libmi_disp.so
-
-
Note
- If this interface is not called before calling any DISP API, the device will be initialized automatically in the code.
2.43. MI_DISP_DeInitDev¶
-
Function
De-initialize disp device.
-
Syntax
MI_S32 MI_DISP_DeInitDev(void);
-
Return Value
-
Zero: Successful
-
Non-zero: Failed, see error code for details
-
-
Requirement
-
Header file: mi_disp.h, mi_disp_datatype.h mi_disp_datatype.h
-
Lib: libmi_disp.a / libmi_disp.so
-
-
Note
-
This interface should be called after the device has been initialized; otherwise, a failed message will be returned.
-
If this interface is not called after the app exited, the disp device will be auto de-initialized.
-
Please call this interface before dynamically switching to the next interface type.
-
2.44. MI_DISP_SetWBCSource¶
-
Function
Set the write-back source of the video write-back device, the device or the video layer of the device can be set.
-
Syntax
MI_S32 MI_DISP_SetWBCSource(MI_DISP_WBC DispWbc, const MI_DISP_WBC_Source_t *pstWbcSource);
-
Parameters
Parameter Name Description Input/Output DispWbc Write back the device number. Input pstWbcSource Write back the source structure pointer. Input -
Return Value
-
Zero: Successful
-
Non-zero: Failed, see error code for details
-
-
Requirement
-
Header file: mi_disp.h, mi_disp_datatype.h
-
Lib: libmi_disp.a / libmi_disp.so
-
-
Note
-
Only supports Tiramisu/ Muffin/ Mochi, and one write-back device.
-
u32SourceId only supported 0/1.
-
-
Example
MI_DISP_WBC_Source_t stWbcSource; MI_DISP_WBC_Attr_t stWbcAttr; stWbcSource.eSourceType = MI_DISP_WBC_SOURCE_DEV; stWbcSource.u32SourceId = 0; MI_DISP_SetWBCSource(0, &stWbcSource); stWbcAttr.stTargetSize.u32Width = 720; stWbcAttr.stTargetSize.u32Height = 576; stWbcAttr.ePixFormat = E_MI_SYS_PIXEL_FRAME_YUV_SEMIPLANAR_420; MI_DISP_SetWBCAttr(0, &stWbcAttr); MI_DISP_EnableWBC(0); stSrcChnPort.eModId = E_MI_MODULE_ID_WBC; stSrcChnPort.u32DevId = 0; stSrcChnPort.u32ChnId = 0; stSrcChnPort.u32PortId = 0; stDstChnPort.eModId = E_MI_MODULE_ID_DISP; stDstChnPort.u32DevId = 1; stDstChnPort.u32ChnId = 0; stDstChnPort.u32PortId = 0; MI_SYS_BindChnPort(0, &stSrcChnPort, &stDstChnPort, 30, 30);
-
Related API
2.45. MI_DISP_GetWBCSource¶
-
Function
Get the write-back source from the video write-back device.
-
Syntax
MI_S32 MI_DISP_GetWBCSource(MI_DISP_WBC DispWbc, MI_DISP_WBC_Source_t *pstWbcSource);
-
Parameters
Parameter Name Description Input/Output DispWbc Write back the device number. Input pstWbcSource Write back the source structure pointer. Output -
Return Value
-
Zero: Successful
-
Non-zero: Failed, see error code for details
-
-
Requirement
-
Header file: mi_disp.h, mi_disp_datatype.h
-
Lib: libmi_disp.a / libmi_disp.so
-
-
Related API
2.46. MI_DISP_SetWBCAttr¶
-
Function
Set video write-back device attributes.
-
Syntax
MI_S32 MI_DISP_SetWBCAttr(MI_DISP_WBC DispWbc, const MI_DISP_WBC_Attr_t *pstWbcAttr);
-
Parameters
Parameter Name Description Input/Output DispWbc Write back the device number. Input pstWbcAttr Write back the device attribute structure pointer. Input -
Return Value
-
Zero: Successful
-
Non-zero: Failed, see error code for details
-
-
Requirement
-
Header file: mi_disp.h, mi_disp_datatype.h
-
Lib: libmi_disp.a / libmi_disp.so
-
-
Related API
2.47. MI_DISP_GetWBCAttr¶
-
Function
Get video write-back device attributes.
-
Syntax
MI_S32 MI_DISP_GetWBCAttr(MI_DISP_WBC DispWbc, MI_DISP_WBC_Attr_t *pstWbcAttr);
-
Parameters
Parameter Name Description Input/Output DispWbc Write back the device number. Input pstWbcAttr Write back the device attribute structure pointer. Output -
Return Value
-
Zero: Successful
-
Non-zero: Failed, see error code for details
-
-
Requirement
-
Header file: mi_disp.h, mi_disp_datatype.h
-
Lib: libmi_disp.a / libmi_disp.so
-
-
Related API
2.48. MI_DISP_EnableWBC¶
-
Function
Enable video write-back device.
-
Syntax
MI_S32 MI_DISP_EnableWBC(MI_DISP_WBC DispWbc);
-
Parameters
Parameter Name Description Input/Output DispWbc Write back the device number. Input -
Return Value
-
Zero: Successful
-
Non-zero: Failed, see error code for details
-
-
Requirement
-
Header file: mi_disp.h, mi_disp_datatype.h
-
Lib: libmi_disp.a / libmi_disp.so
-
-
Related API
2.49. MI_DISP_DisableWBC¶
-
Function
Disable video write-back device.
-
Syntax
MI_S32 MI_DISP_DisableWBC(MI_DISP_WBC DispWbc);
-
Parameters
Parameter Name Description Input/Output DispWbc Write back the device number. Input -
Return Value
-
Zero: Successful
-
Non-zero: Failed, see error code for details
-
-
Requirement
-
Header file: mi_disp.h, mi_disp_datatype.h
-
Lib: libmi_disp.a / libmi_disp.so
-
-
Related API
2.50. MI_DISP_GetCurrentPts¶
-
Function
Get the timestamp of the currently displayed frame.
-
Syntax
MI_S32 MI_DISP_GetCurrentPts (MI_DISP_LAYER DispLayer, MI_DISP_INPUTPORT LayerInputPort, MI_U64 *pu64Pts);
-
Parameters
Parameter Name Description Input/Output DispLayer Video output display layer number. Input LayerInputPort Video input port number Input pu64Pts Write back the timestamp pointer Output -
Return Value
-
Zero: Successful
-
Non-zero: Failed, see error code for details
-
-
Requirement
-
Header file: mi_disp.h, mi_disp_datatype.h
-
Lib: libmi_disp.a / libmi_disp.so
-
-
Note
- Before calling this function, make sure the video layer input port has been enabled.
2.51. MI_DISP_SetPowerConfig¶
-
Function
Set output power config.
-
Syntax
MI_S32 MI_DISP_SetPowerConfig (MI_DISP_DEV DispDev, MI_DISP_PowerConfig_t *pstPowerCfg);
-
Parameters
Parameter Name Description Input/Output DispDev Video output device number Input pstPowerCfg config pointer Input -
Return Value
-
Zero: Successful
-
Non-zero: Failed, see error code for details
-
-
Requirement
-
Header file: mi_disp.h, mi_disp_datatype.h
-
Lib: libmi_disp.a / libmi_disp.so
-
2.52. MI_DISP_WriteMipiDsiCmd¶
-
Function
write mipidsi cmd.
-
Syntax
MI_S32 MI_DISP_WriteMipiDsiCmd(MI_DISP_DEV DispDev, MI_DISP_WriteMipiDsiCmd_t *pstWriteMipiDsiCmd);
-
Parameters
Parameter Name Description Input/Output DispDev Video output device number Input pstWriteMipiDsiCmd config pointer Input -
Return Value
-
Zero: Successful
-
Non-zero: Failed, see error code for details
-
-
Requirement
-
Header file: mi_disp.h, mi_disp_datatype.h
-
Lib: libmi_disp.a / libmi_disp.so
-
2.53. MI_DISP_ReadMipiDsiCmd¶
-
Function
read mipidsi cmd
-
Syntax
MI_S32 MI_DISP_ReadMipiDsiCmd(MI_DISP_DEV DispDev, MI_DISP_ReadMipiDsiCmd_t *pstReadMipiDsiCmd);
-
Parameters
Parameter Name Description Input/Output DispDev Video output device number Input pstReadMipiDsiCmd config pointer Input/Ouput -
Return Value
-
Zero: Successful
-
Non-zero: Failed, see error code for details
-
-
Requirement
-
Header file: mi_disp.h, mi_disp_datatype.h
-
Lib: libmi_disp.a / libmi_disp.so
-
3. DATA TYPE¶
The table below lists the data type definitions of the DISP module:
| Data Structure | Description |
|---|---|
| MI_DISP_DEV | Define the DISP_DEV type |
| MI_DISP_LAYER | Define the DISP_LAYER type |
| MI_DISP_INPUTPORT | Define the LAYER_INPUTPORT type |
| MI_DISP_Interface_e | Define the DISP interface type |
| MI_DISP_IntfSync_e | Define DISP timing type |
| MI_DISP_SyncInfo_t | Define the DISP sync information |
| MI_DISP_PubAttr_t | Define the DISP public attribute |
| MI_DISP_Csc_t | Define the DISP color space conversion information |
| MI_DISP_CscMatrix_e | Define the DISP color space conversion matrix |
| MI_DISP_VgaParam_t | Define the DISP VGA parameter information |
| MI_DISP_HdmiParam_t | Define the DISP HDMI parameter information |
| MI_DISP_LcdParam_t | Define the DISP LCD parameter information |
| MI_DISP_CvbsParam_t | Define the DISP CVBS output image parameter |
| MI_DISP_ColorTemperature_t | Define the DISP color temperature parameter |
| MI_DISP_GammaParam_t | Define the DISP Gamma parameter |
| MI_DISP_VideoLayerSize_t | |
| Define the DISP video layer size | |
| MI_DISP_VideoLayerAttr_t | Define the DISP video layer attribute |
| MI_DISP_RotateMode_e | Define the DISP rotation angle information |
| MI_DISP_RotateConfig_t | Define the DISP rotation parameter |
| MI_DISP_VidWinRect_t | Define the DISP window attribute |
| MI_DISP_InputPortAttr_t | Define the DISP input port attribute |
| MI_DISP_Position_t | Define the DISP input port position |
| MI_DISP_SyncMode_e | Define the DISP sync mode |
| MI_DISP_InputPortStatus_e | Define the DISP input port status type |
| MI_DISP_QueryChannelStatus_t | Define the DISP input port status information |
| MI_DISP_InitParam_t | Define the initialized parameter of DISP device |
| MI_DISP_WBC | Define the type of DISP_WBC. |
| MI_DISP_WBC_SourceType_e | The source type of the data captured by the video write-back device |
| MI_DISP_WBC_Source_t | The write-back source of video write-back device |
| MI_DISP_WBC_TargetSize_t | The target size of the video write-back device |
| MI_DISP_WBC_Attr_t | Video write-back device attributes |
| MI_DISP_PowerConfig_t | Output power config. |
| MI_DISP_MipiDsiPacketType_e | Mipidsi packet type. |
| MI_DISP_WriteMipiDsiCmd_t | Write mipidsi cmd config. |
| MI_DISP_ReadMipiDsiCmd_t | Read mipidsi cmd config. |
3.1. MI_DISP_DEV¶
-
Description
Define the DISP_DEV type
-
Definition
typedef MI_S32 MI_DISP_DEV;
3.2. MI_DISP_LAYER¶
-
Description
Define the DISP_LAYER type.
Video layer is the output unit of DISP. For DISP with multiple input ports, all input ports are eventually spliced into a video layer and output to the monitor or LCD. For DISP with only one input port, the input port size is equal to the video layer size.
-
Definition
typedef MI_S32 MI_DISP_LAYER;
3.3. MI_DISP_INPUTPORT¶
-
Description
Define the LAYER_INPUTPORT type.
-
Definition
typedef MI_S32 MI_DISP_INPUTPORT;
3.4. MI_DISP_Interface_e¶
-
Description
Define video output interface.
-
Definition
typedef enum { E_MI_DISP_INTF_CVBS = 0, E_MI_DISP_INTF_YPBPR, E_MI_DISP_INTF_VGA, E_MI_DISP_INTF_BT656, E_MI_DISP_INTF_BT1120, E_MI_DISP_INTF_HDMI, E_MI_DISP_INTF_LCD, E_MI_DISP_INTF_BT656_H, E_MI_DISP_INTF_BT656_L, E_MI_DISP_INTF_TTL, E_MI_DISP_INTF_MIPIDSI, E_MI_DISP_INTF_TTL_SPI_IF, E_MI_DISP_INTF_SRGB, E_MI_DISP_INTF_MCU, E_MI_DISP_INTF_MCU_NOFLM, E_MI_DISP_INTF_BT601, E_MI_DISP_INTF_BT1120_DDR, E_MI_DISP_INTF_LVDS, E_MI_DISP_INTF_LVDS1, E_MI_DISP_INTF_DUAL_LVDS, E_MI_DISP_INTF_MIPIDSI1, E_MI_DISP_INTF_MAX, }MI_DISP_Interface_e; -
Supported Timings
eIntfType eIntfSync E_MI_DISP_INTF_HDMI E_MI_DISP_OUTPUT_1080P60, E_MI_DISP_OUTPUT_1080P30, E_MI_DISP_OUTPUT_1080P50, E_MI_DISP_OUTPUT_1080P25, E_MI_DISP_OUTPUT_1080P24, E_MI_DISP_OUTPUT_1920x1080_2997, E_MI_DISP_OUTPUT_1920x1080_5994, E_MI_DISP_OUTPUT_1920x1080_2398, E_MI_DISP_OUTPUT_720P60, E_MI_DISP_OUTPUT_720P30, E_MI_DISP_OUTPUT_720P50, E_MI_DISP_OUTPUT_720P25, E_MI_DISP_OUTPUT_720P24, E_MI_DISP_OUTPUT_1280x720_2997, E_MI_DISP_OUTPUT_1280x720_5994, E_MI_DISP_OUTPUT_480P60, E_MI_DISP_OUTPUT_576P50, E_MI_DISP_OUTPUT_640x480_60, E_MI_DISP_OUTPUT_848x480_60, E_MI_DISP_OUTPUT_800x600_60, E_MI_DISP_OUTPUT_2560x1440_60, E_MI_DISP_OUTPUT_2560x1440_50, E_MI_DISP_OUTPUT_2560x1440_30, E_MI_DISP_OUTPUT_2560x1600_60, E_MI_DISP_OUTPUT_1024x768_60, E_MI_DISP_OUTPUT_1280x1024_60, E_MI_DISP_OUTPUT_1366x768_60, E_MI_DISP_OUTPUT_1440x900_60, E_MI_DISP_OUTPUT_1280x800_60, E_MI_DISP_OUTPUT_1680x1050_60, E_MI_DISP_OUTPUT_1600x1200_60, E_MI_DISP_OUTPUT_1280x768_60, E_MI_DISP_OUTPUT_1280x960_60, E_MI_DISP_OUTPUT_1360x768_60, E_MI_DISP_OUTPUT_1400x1050_60, E_MI_DISP_OUTPUT_1600x900_60, E_MI_DISP_OUTPUT_1920x1440_60, E_MI_DISP_OUTPUT_1920x1200_60, E_MI_DISP_OUTPUT_3840x2160_30, E_MI_DISP_OUTPUT_3840x2160_25, E_MI_DISP_OUTPUt_3840x2160_24, E_MI_DISP_OUTPUT_3840x2160_2997 E_MI_DISP_INTF_VGA E_MI_DISP_OUTPUT_1080P60, E_MI_DISP_OUTPUT_1080P30, E_MI_DISP_OUTPUT_1080P50, E_MI_DISP_OUTPUT_1080P25, E_MI_DISP_OUTPUT_1080P24, E_MI_DISP_OUTPUT_1920x1080_2997, E_MI_DISP_OUTPUT_1920x1080_5994, E_MI_DISP_OUTPUT_1920x1080_2398, E_MI_DISP_OUTPUT_720P60, E_MI_DISP_OUTPUT_720P30, E_MI_DISP_OUTPUT_720P50, E_MI_DISP_OUTPUT_720P25, E_MI_DISP_OUTPUT_720P24, E_MI_DISP_OUTPUT_1280x720_2997, E_MI_DISP_OUTPUT_1280x720_5994, E_MI_DISP_OUTPUT_480P60, E_MI_DISP_OUTPUT_576P50, E_MI_DISP_OUTPUT_640x480_60, E_MI_DISP_OUTPUT_848x480_60, E_MI_DISP_OUTPUT_800x600_60, E_MI_DISP_OUTPUT_1024x768_60, E_MI_DISP_OUTPUT_1280x1024_60, E_MI_DISP_OUTPUT_1366x768_60, E_MI_DISP_OUTPUT_1440x900_60, E_MI_DISP_OUTPUT_1280x800_60, E_MI_DISP_OUTPUT_1680x1050_60, E_MI_DISP_OUTPUT_1600x1200_60, E_MI_DISP_OUTPUT_1280x768_60, E_MI_DISP_OUTPUT_1280x960_60, E_MI_DISP_OUTPUT_1360x768_60, E_MI_DISP_OUTPUT_1400x1050_60, E_MI_DISP_OUTPUT_1600x900_60, E_MI_DISP_OUTPUT_1920x1200_60 E_MI_DISP_INTF_HDMI+E_MI_DISP_INTF_VGA E_MI_DISP_OUTPUT_1080P60, E_MI_DISP_OUTPUT_1080P30, E_MI_DISP_OUTPUT_1080P50, E_MI_DISP_OUTPUT_1080P25, E_MI_DISP_OUTPUT_1080P24, E_MI_DISP_OUTPUT_1920x1080_2997, E_MI_DISP_OUTPUT_1920x1080_5994, E_MI_DISP_OUTPUT_1920x1080_2398, E_MI_DISP_OUTPUT_720P60, E_MI_DISP_OUTPUT_720P30, E_MI_DISP_OUTPUT_720P50, E_MI_DISP_OUTPUT_720P25, E_MI_DISP_OUTPUT_720P24, E_MI_DISP_OUTPUT_1280x720_2997, E_MI_DISP_OUTPUT_1280x720_5994, E_MI_DISP_OUTPUT_480P60, E_MI_DISP_OUTPUT_576P50, E_MI_DISP_OUTPUT_640x480_60, E_MI_DISP_OUTPUT_848x480_60, E_MI_DISP_OUTPUT_800x600_60, E_MI_DISP_OUTPUT_1024x768_60, E_MI_DISP_OUTPUT_1280x1024_60, E_MI_DISP_OUTPUT_1366x768_60, E_MI_DISP_OUTPUT_1440x900_60, E_MI_DISP_OUTPUT_1280x800_60, E_MI_DISP_OUTPUT_1680x1050_60, E_MI_DISP_OUTPUT_1600x1200_60, E_MI_DISP_OUTPUT_1280x768_60, E_MI_DISP_OUTPUT_1280x960_60, E_MI_DISP_OUTPUT_1360x768_60, E_MI_DISP_OUTPUT_1400x1050_60, E_MI_DISP_OUTPUT_1600x900_60, E_MI_DISP_OUTPUT_1920x1200_60 E_MI_DISP_INTF_BT1120 E_MI_DISP_OUTPUT_1080P60, E_MI_DISP_OUTPUT_1080P30, E_MI_DISP_OUTPUT_1080P50, E_MI_DISP_OUTPUT_1080P25, E_MI_DISP_OUTPUT_720P60, E_MI_DISP_OUTPUT_720P30, E_MI_DISP_OUTPUT_720P50, E_MI_DISP_OUTPUT_720P25, E_MI_DISP_OUTPUT_480P60, E_MI_DISP_OUTPUT_576P50, E_MI_DISP_OUTPUT_720I25, E_MI_DISP_OUTPUT_720I30, E_MI_DISP_OUTPUT_720I50, E_MI_DISP_OUTPUT_720I60, E_MI_DISP_OUTPUT_1080I25, E_MI_DISP_OUTPUT_1080I30, E_MI_DISP_OUTPUT_USER E_MI_DISP_INTF_BT1120_DDR E_MI_DISP_OUTPUT_3840x2160_30, E_MI_DISP_OUTPUT_3840x2160_25, E_MI_DISP_OUTPUT_1080P60, E_MI_DISP_OUTPUT_1080P30, E_MI_DISP_OUTPUT_1080P50, E_MI_DISP_OUTPUT_1080P25, E_MI_DISP_OUTPUT_720P60, E_MI_DISP_OUTPUT_720P30, E_MI_DISP_OUTPUT_720P50, E_MI_DISP_OUTPUT_720P25, E_MI_DISP_OUTPUT_480P60, E_MI_DISP_OUTPUT_576P50, E_MI_DISP_OUTPUT_USER E_MI_DISP_INTF_BT656 E_MI_DISP_OUTPUT_1080P30, E_MI_DISP_OUTPUT_1080P50, E_MI_DISP_OUTPUT_1080P25, E_MI_DISP_OUTPUT_720P60, E_MI_DISP_OUTPUT_720P30, E_MI_DISP_OUTPUT_720P50, E_MI_DISP_OUTPUT_720P25, E_MI_DISP_OUTPUT_480P60, E_MI_DISP_OUTPUT_576P50, E_MI_DISP_OUTPUT_720I25, E_MI_DISP_OUTPUT_720I30, E_MI_DISP_OUTPUT_720I50, E_MI_DISP_OUTPUT_720I60, E_MI_DISP_OUTPUT_1080I25, E_MI_DISP_OUTPUT_1080I30, E_MI_DISP_OUTPUT_USER E_MI_DISP_INTF_CVBS E_MI_DISP_OUTPUT_PAL, E_MI_DISP_OUTPUT_NTSC E_MI_DISP_INTF_TTL E_MI_DISP_OUTPUT_USER E_MI_DISP_INTF_MIPIDSI E_MI_DISP_OUTPUT_3840x2160_30, E_MI_DISP_OUTPUT_3840x2160_25, E_MI_DISP_OUTPUT_1080P60, E_MI_DISP_OUTPUT_1080P30, E_MI_DISP_OUTPUT_1080P50, E_MI_DISP_OUTPUT_1080P25, E_MI_DISP_OUTPUT_720P60, E_MI_DISP_OUTPUT_720P30, E_MI_DISP_OUTPUT_720P50, E_MI_DISP_OUTPUT_720P25, E_MI_DISP_OUTPUT_480P60, E_MI_DISP_OUTPUT_576P50, E_MI_DISP_OUTPUT_USER E_MI_DISP_INTF_MIPIDSI1 E_MI_DISP_OUTPUT_3840x2160_30, E_MI_DISP_OUTPUT_3840x2160_25, E_MI_DISP_OUTPUT_1080P60, E_MI_DISP_OUTPUT_1080P30, E_MI_DISP_OUTPUT_1080P50, E_MI_DISP_OUTPUT_1080P25, E_MI_DISP_OUTPUT_720P60, E_MI_DISP_OUTPUT_720P30, E_MI_DISP_OUTPUT_720P50, E_MI_DISP_OUTPUT_720P25, E_MI_DISP_OUTPUT_480P60, E_MI_DISP_OUTPUT_576P50, E_MI_DISP_OUTPUT_USER E_MI_DISP_INTF_MCU E_MI_DISP_OUTPUT_USER E_MI_DISP_INTF_MCU_NOFLM E_MI_DISP_OUTPUT_USER E_MI_DISP_INTF_SRGB E_MI_DISP_OUTPUT_USER E_MI_DISP_INTF_LVDS E_MI_DISP_OUTPUT_3840x2160_30, E_MI_DISP_OUTPUT_3840x2160_25, E_MI_DISP_OUTPUT_1080P60, E_MI_DISP_OUTPUT_1080P30, E_MI_DISP_OUTPUT_1080P50, E_MI_DISP_OUTPUT_1080P25, E_MI_DISP_OUTPUT_720P60, E_MI_DISP_OUTPUT_720P30, E_MI_DISP_OUTPUT_720P50, E_MI_DISP_OUTPUT_720P25, E_MI_DISP_OUTPUT_480P60, E_MI_DISP_OUTPUT_576P50, E_MI_DISP_OUTPUT_USER E_MI_DISP_INTF_LVDS1 E_MI_DISP_OUTPUT_3840x2160_30, E_MI_DISP_OUTPUT_3840x2160_25, E_MI_DISP_OUTPUT_1080P60, E_MI_DISP_OUTPUT_1080P30, E_MI_DISP_OUTPUT_1080P50, E_MI_DISP_OUTPUT_1080P25, E_MI_DISP_OUTPUT_720P60, E_MI_DISP_OUTPUT_720P30, E_MI_DISP_OUTPUT_720P50, E_MI_DISP_OUTPUT_720P25, E_MI_DISP_OUTPUT_480P60, E_MI_DISP_OUTPUT_576P50, E_MI_DISP_OUTPUT_USER E_MI_DISP_INTF_DUAL_LVDS E_MI_DISP_OUTPUT_3840x2160_30, E_MI_DISP_OUTPUT_3840x2160_25, E_MI_DISP_OUTPUT_1080P60, E_MI_DISP_OUTPUT_1080P30, E_MI_DISP_OUTPUT_1080P50, E_MI_DISP_OUTPUT_1080P25, E_MI_DISP_OUTPUT_720P60, E_MI_DISP_OUTPUT_720P30, E_MI_DISP_OUTPUT_720P50, E_MI_DISP_OUTPUT_720P25, E_MI_DISP_OUTPUT_480P60, E_MI_DISP_OUTPUT_576P50, E_MI_DISP_OUTPUT_USER -
Note
- E_MI_DISP_INTF_BT1120 is single edge sampling; E_MI_DISP_INTF_BT1120_DDR is double edge sampling
- Currently, only Souffle chip(interface: bt1120 and bt656) supports these timing: E_MI_DISP_OUTPUT_720I25, E_MI_DISP_OUTPUT_720I30, E_MI_DISP_OUTPUT_720I50, E_MI_DISP_OUTPUT_720I60, E_MI_DISP_OUTPUT_1080I25, E_MI_DISP_OUTPUT_1080I30.
-
Related Data Type and Interface
3.5. MI_DISP_IntfSync_e¶
-
Description
define DISP timing type.
-
Definition
typedef enum { E_MI_DISP_OUTPUT_PAL = 0, E_MI_DISP_OUTPUT_NTSC, E_MI_DISP_OUTPUT_960H_PAL, /* ITU-R BT.1302 960 x 576 at 50 Hz (interlaced)*/ E_MI_DISP_OUTPUT_960H_NTSC, /* ITU-R BT.1302 960 x 480 at 60 Hz (interlaced)*/ E_MI_DISP_OUTPUT_480i60, E_MI_DISP_OUTPUT_576i50, E_MI_DISP_OUTPUT_480P60, E_MI_DISP_OUTPUT_576P50, E_MI_DISP_OUTPUT_720P50, E_MI_DISP_OUTPUT_720P60, E_MI_DISP_OUTPUT_1080P24, E_MI_DISP_OUTPUT_1080P25, E_MI_DISP_OUTPUT_1080P30, E_MI_DISP_OUTPUT_1080I50, E_MI_DISP_OUTPUT_1080I60, E_MI_DISP_OUTPUT_1080P50, E_MI_DISP_OUTPUT_1080P60, E_MI_DISP_OUTPUT_640x480_60, /* VESA 640 x 480 at 60 Hz (non-interlaced) CVT */ E_MI_DISP_OUTPUT_800x600_60, /* VESA 800 x 600 at 60 Hz (non-interlaced) */ E_MI_DISP_OUTPUT_1024x768_60, /* VESA 1024 x 768 at 60 Hz (non-interlaced) */ E_MI_DISP_OUTPUT_1280x1024_60, /* VESA 1280 x 1024 at 60 Hz (non-interlaced) */ E_MI_DISP_OUTPUT_1366x768_60, /* VESA 1366 x 768 at 60 Hz (non-interlaced) */ E_MI_DISP_OUTPUT_1440x900_60, /* VESA 1440 x 900 at 60 Hz (non-interlaced) CVT Compliant */ E_MI_DISP_OUTPUT_1280x800_60, /* 1280*800@60Hz VGA@60Hz*/ E_MI_DISP_OUTPUT_1680x1050_60, /* VESA 1680 x 1050 at 60 Hz (non-interlaced) */ E_MI_DISP_OUTPUT_1920x2160_30, /* 1920x2160_30 */ E_MI_DISP_OUTPUT_1600x1200_60, /* VESA 1600 x 1200 at 60 Hz (non-interlaced) */ E_MI_DISP_OUTPUT_1920x1200_60, /* VESA 1920 x 1600 at 60 Hz (non-interlaced) CVT (Reduced Blanking)*/ E_MI_DISP_OUTPUT_2560x1440_30, /* 2560x1440_30 */ E_MI_DISP_OUTPUT_2560x1440_50, /* 2560x1440_50 */ E_MI_DISP_OUTPUT_2560x1440_60, /* 2560x1440_60 */ E_MI_DISP_OUTPUT_2560x1600_60, /* 2560x1600_60 */ E_MI_DISP_OUTPUT_3840x2160_25, /* 3840x2160_25 */ E_MI_DISP_OUTPUT_3840x2160_30, /* 3840x2160_30 */ E_MI_DISP_OUTPUT_3840x2160_60, /* 3840x2160_60 */ E_MI_DISP_OUTPUT_1920x1080_5994, /* 1920x1080_59.94 */ E_MI_DISP_OUTPUT_1920x1080_2997, /* 1920x1080_29.97 */ E_MI_DISP_OUTPUT_1280x720_5994, /* 1280X720_59.94 */ E_MI_DISP_OUTPUT_1280x720_2997, /* 1280x720_29.97 */ E_MI_DISP_OUTPUT_3840x2160_2997, /* 3840x2160_29.97 */ E_MI_DISP_OUTPUT_720P24, /* 1280x720_24 */ E_MI_DISP_OUTPUT_720P25, /* 1280x720_25 */ E_MI_DISP_OUTPUT_720P30, /* 1280x720_30 */ E_MI_DISP_OUTPUT_1920x1080_2398, /* 1920x1080_23.98*/ E_MI_DISP_OUTPUt_3840x2160_24, /* 3840x2160_24 */ E_MI_DISP_OUTPUT_848x480_60, /* 848x480_60 */ E_MI_DISP_OUTPUT_1280x768_60, /* 1280x768_60 */ E_MI_DISP_OUTPUT_1280x960_60, /* 1280x960_60 */ E_MI_DISP_OUTPUT_1360x768_60, /* 1360x768_60 */ E_MI_DISP_OUTPUT_1400x1050_60, /* 1400x1050_60 */ E_MI_DISP_OUTPUT_1600x900_60, /* 1600x900_60 */ E_MI_DISP_OUTPUT_1920x1440_60, /* 1920x1440_60 */ E_MI_DISP_OUTPUT_USER, E_MI_DISP_OUTPUT_720I25, /*only for bt1120 and bt656*/ E_MI_DISP_OUTPUT_720I30, E_MI_DISP_OUTPUT_720I50, /*only for bt1120 and bt656*/ E_MI_DISP_OUTPUT_720I60, /*only for bt1120 and bt656*/ E_MI_DISP_OUTPUT_1080I25, /*only for bt1120 and bt656*/ E_MI_DISP_OUTPUT_1080I30, E_MI_DISP_OUTPUT_MAX, } MI_DISP_OutputTiming_e; -
Member
For each Timing definition, LCD display should use E_MI_DISP_OUTPUT_USER.
-
Related Data Type and Interface
3.6. MI_DISP_SyncInfo_t¶
-
Description
Define the DISP sync information
-
Definition
typedef struct MI_DISP_SyncInfo_s { MI_BOOL bSynm; /* sync mode(0:timing,as BT.656; 1:signal,as LCD) */ MI_BOOL bIop; /* interlaced or progressive display(0:i; 1:p) */ MI_U8 u8Intfb; /* interlace bit width while output */ MI_U16 u16VStart ; /* vertical de start */ MI_U16 u16Vact ; /* vertical active area */ MI_U16 u16Vbb; /* vertical back blank porch */ MI_U16 u16Vfb; /* vertical front blank porch */ MI_U16 u16HStart; /* herizontal de start */ MI_U16 u16Hact; /* herizontal active area */ MI_U16 u16Hbb; /* herizontal back blank porch */ MI_U16 u16Hfb; /* herizontal front blank porch */ MI_U16 u16Hmid; /* bottom herizontal active area */ MI_U16 u16Bvact; /* bottom vertical active area */ MI_U16 u16Bvbb; /* bottom vertical back blank porch */ MI_U16 u16Bvfb; /* bottom vertical front blank porch */ MI_U16 u16Hpw; /* horizontal pulse width */ MI_U16 u16Vpw; /* vertical pulse width */ MI_BOOL bIdv; /* inverse data valid of output */ MI_BOOL bIhs; /* inverse horizontal synch signal */ MI_BOOL bIvs; /* inverse vertical synch signal */ MI_U32 u32FrameRate; } MI_DISP_SyncInfo_t -
Member
Member Name Description u16VStart Start from the vertical effective. Generally equal to Vsync width + Vsync back porch u16Vact Line number of each frame u16Vbb Vsync back porch u16Vfb Vsync front porch u16HStart Start from the horizontal effective. Generally equal to Hsync width + Hsync back porch u16Hact Pixel count of each line u16Hbb Hsync back porch u16Hfb Hsync front porch u16Hpw Hsync width u16Vpw Vsync width u32Framerate Frame rate Parameters not listed in the table are parameters not used yet.
-
Note
- Only used when pictures are shown on LCD.
-
Related Data Type and Interface
3.7. MI_DISP_PubAttr_t¶
-
Description
Define the DISP public attribute
-
Definition
typedef struct MI_DISP_PubAttr_s { MI_U32 u32BgColor; /* Background color of a device */ MI_DISP_Interface_e eIntfType; /* Type of a VO interface */ MI_DISP_IntfSync_e eIntfSync; /* Type of a VO interface timing */ MI_DISP_SyncInfo_t stSyncInfo; /* Information about VO interface timings */ } MI_DISP_PubAttr_t; -
Member
Member Description u32BgColor Set the background color u32IntfType Interface definition: MI_DISP_Interface_e eIntfSync Interface timing definition: MI_DISP_IntfSync_e stSyncInfo User-defined interface timing definition: MI_DISP_SyncInfo_t -
Note
-
stSyncInfo is used for E_MI_DISP_OUTPUT_USER; that is, the case in which the interface timing is user-defined.
-
u32BgColor has two sets of definitions
Chips with MOP (support amplification) is defined as:
bit function 24~31 unuse 16~23 V 8~15 U 0~7 Y Chips with SCL_RDMA (not support amplification) is defined as:
bit function 24~31 unuse 16~23 B 8~15 G 0~7 R
-
-
Related Data Type and Interface
3.8. MI_DISP_Csc_t¶
-
Description
Define the DISP color space conversion information
-
Definition
typedef struct MI_DISP_Csc_s { MI_DISP_CscMatrix_e eCscMatrix; MI_U32 u32Luma; /* luminance: 0 ~ 100 default: 50 */ MI_U32 u32Contrast; /* contrast : 0 ~ 100 default: 50 */ MI_U32 u32Hue; /* hue : 0 ~ 100 default: 50 */ MI_U32 u32Saturation; /* saturation: 0 ~ 100 default: 50 */ } MI_DISP_Csc_t; -
Member
Member Description eCscMatrix Color space conversion matrix u32Luma Luminance adjustment u32Contrast Contrast adjustment u32Hue Hue adjustment u32Saturation Saturation adjustment -
Note
- Currently supported chips include MSR930, MSR650x, Taiyaki, and Takoyaki series.
-
Related Data Type and Interface
3.9. MI_DISP_CscMatrix_e¶
-
Description
Define the DISP color space conversion matrix
-
Definition
typedef enum { E_MI_DISP_CSC_MATRIX_BYPASS = 0, /* do not change color space */ E_MI_DISP_CSC_MATRIX_BT601_TO_RGB_PC, /* change color space from BT.601 to RGB */ E_MI_DISP_CSC_MATRIX_BT709_TO_RGB_PC, /* change color space from BT.709 to RGB */ E_MI_DISP_CSC_MATRIX_RGB_TO_BT601_PC, /* change color space from RGB to BT.601 */ E_MI_DISP_CSC_MATRIX_RGB_TO_BT709_PC, /* change color space from RGB to BT.709 */ E_MI_DISP_CSC_MATRIX_USER, /* Change color space from PQ.bin */ E_MI_DISP_CSC_MATRIX_NUM } MI_DISP_CscMatrix_e; -
Member
Member Description E_MI_DISP_CSC_MATRIX_BYPASS Bypass color space conversion E_MI_DISP_CSC_MATRIX_BT601_TO_RGB_PC BT.601 to RGB color space CSC matrix E_MI_DISP_CSC_MATRIX_BT709_TO_RGB_PC BT.709 to RGB color space CSC matrix E_MI_DISP_CSC_MATRIX_RGB_TO_BT601_PC RGB to BT.601 color space CSC matrix E_MI_DISP_CSC_MATRIX_RGB_TO_BT709_PC RGB to BT.709 color space CSC matrix E_MI_DISP_CSC_MATRIX_USER Change color space from PQ.bin. -
Note
- Currently supported chips include MSR930, MSR650x, Taiyaki, and Takoyaki series.
-
Related Data Type and Interface
3.10. MI_DISP_VgaParam_t¶
-
Description
Define the DISP VGA parameter information
-
Definition
typedef struct MI_DISP_VgaParam_s { MI_DISP_Csc_t stCsc; /* color space */ MI_U32 u32Gain; /* current gain of VGA signals. [0, 64). default:0x30 */ MI_U32 u32Sharpness; } MI_DISP_VgaParam_t; -
Member
Member Description stCsc Color space conversion information definition u32Gain Signal strength gain u32Sharpness Sharpness definition -
Note
- Currently supported chips include MSR930, MSR650x, Taiyaki series.
-
Related Data Type and Interface
3.11. MI_DISP_HdmiParam_t¶
-
Description
Define the DISP HDMI parameter information
-
Definition
typedef struct MI_DISP_HdmiParam_s { MI_DISP_Csc_t stCsc; /* color space */ MI_U32 u32Gain; /* current gain of HDMI signals. [0, 64). default:0x30 */ MI_U32 u32Sharpness; } MI_DISP_HdmiParam_t; -
Member
Member Description stCsc Color space conversion information definition u32Gain Signal strength gain u32Sharpness Definition of sharpness -
Note
- Currently supported chips include MSR930, MSR650x, Taiyaki series.
-
Related Data Type and Interface
3.12. MI_DISP_LcdParam_t¶
-
Description
Define the DISP LCD parameter information
-
Definition
typedef struct MI_DISP_LcdParam_s { MI_DISP_Csc_t stCsc; /* color space */ MI_U32 u32Sharpness; } MI_DISP_LcdParam_t; -
Member
Member Description stCsc Color space conversion information definition u32Sharpness Sharpness definition -
Note
- Currently supported chips include Takoyaki series.
-
Related Data Type and Interface
3.13. MI_DISP_CvbsParam_t¶
-
Description
Define the DISP CVBS output image parameter
-
Definition
typedef struct MI_DISP_CvbsParam_s { MI_DISP_Csc_t stCsc; /* color space */ MI_U32 u32Sharpness; } MI_DISP_CvbsParam_t; -
Member
Member Description stCsc Color conversion information definition u32Sharpness Sharpness definition -
Related Data Type and Interface
3.14. MI_DISP_ColorTemperature_t¶
-
Description
Define the DISP color temperature parameter
-
Definition
typedef struct { MI_U16 u16RedOffset; MI_U16 u16GreenOffset; MI_U16 u16BlueOffset; MI_U16 u16RedColor; // 00~FF, 0x80 is no change MI_U16 u16GreenColor;// 00~FF, 0x80 is no change MI_U16 u16BlueColor; // 00~FF, 0x80 is no change }MI_DISP_ColorTemperature_t; -
Member
Member Description u16RedColor Red component definition u16GreenColor Green component definition u16BlueColor Blue component definition -
Note
- Currently supported chips include Takoyaki series.
-
Related Data Type and Interface
3.15. MI_DISP_GammaParam_t¶
-
Description
Define the DISP Gamma parameter
-
Definition
typedef struct MI_DISP_GammaParam_s { MI_BOOL bEn; MI_U16 u16EntryNum; union { MI_U8 * pu8ColorR; MI_PTR64 p64ColorR; }; union { MI_U8 * pu8ColorG; MI_PTR64 p64ColorG; }; union { MI_U8 * pu8ColorB; MI_PTR64 p64ColorB; }; } MI_DISP_GammaParam_t; -
Member
Member Description bEn Enable gamma adjustment u16EntryNum The number of members in gamma table pu8ColorR Pointer to red component gamma table p64ColorR padding pu8ColorG Pointer to green component gamma table p64ColorG padding pu8ColorB Pointer to blue component gamma table p64ColorB padding -
Note
- Currently supported chips include Takoyaki series.
-
Related Data Type and Interface
3.16. MI_DISP_VideoLayerSize_t¶
-
Description
Define the DISP video layer size
-
Definition
typedef struct MI_DISP_VideoLayerSize_s { MI_U32 u32Width; MI_U32 u32Height; } MI_DISP_VideoLayerSize_t; -
Member
Member Description u32Width X-axis width u32Height Y-axis height -
Related Data Type and Interface
3.17. MI_DISP_VideoLayerAttr_t¶
-
Description
Define the DISP video layer attribute
-
Definition
typedef struct MI_DISP_VideoLayerAttr_s { MI_DISP_VidWinRect_t stDispWin; /* Display resolution */ MI_DISP_VideoLayerSize_t stLayerSize; /* Canvas size of the video layer */ MI_DISP_PixelFormat_e ePixFormat; /* Pixel format of the video layer */ } MI_DISP_VideoLayerAttr_t; -
Member
Member Description stDispWin Input port display position stLayerSize Video layer size ePixFormat Input pixel data format -
Related Data Type and Interface
3.18. MI_DISP_RotateMode_e¶
-
Description
Define the DISP rotation angle information
-
Definition
typedef enum { E_MI_DISP_ROTATE_NONE, E_MI_DISP_ROTATE_90, E_MI_DISP_ROTATE_180, E_MI_DISP_ROTATE_270, E_MI_DISP_ROTATE_NUM, }MI_DISP_RotateMode_e; -
Member
Member Description E_MI_DISP_ROTATE_NONE Do not rotate E_MI_DISP_ROTATE_90 Rotate 90 degrees clockwise E_MI_DISP_ROTATE_180 Rotate 180 degrees clockwise E_MI_DISP_ROTATE_270 Rotate 270 degrees clockwise -
Note
-
Currently supported chip series include Takoyaki/ Tiramisu/ Muffin.
-
Only Takoyaki supports rotation by 180 degrees.
-
-
Related Data Type and Interface
3.19. MI_DISP_RotateConfig_t¶
-
Description
Define the DISP rotation parameter
-
Definition
typedef struct MI_DISP_RotateConfig_s { MI_DISP_RotateMode_e eRotateMode; }MI_DISP_RotateConfig_t; -
Member
Member Description eRotateMode rotation angle enum -
Note
-
Currently supported chip series include Takoyaki/ Tiramisu/ Muffin.
-
Only Takoyaki supports rotation by 180 degrees.
-
-
Related Data Type and Interface
3.20. MI_DISP_VidWinRect_t¶
-
Description
Define the DISP window attribute
-
Definition
typedef struct MI_DISP_VidWinRect_s { MI_U16 u16X; MI_U16 u16Y; MI_U16 u16Width; MI_U16 u16Height; } MI_DISP_VidWinRect_t; -
Member
Member Description u16X X-axis start point u16Y Y-axis start point u16Width X-axis width u16Height Y-axis height -
Note
-
x, y, width and height of each window must be aligned with 2pixels.
-
Cropping cannot exceed the source area.
-
-
Related Data Type and Interface
3.21. MI_DISP_InputPortAttr_t¶
-
Description
Define the DISP input port attribute
-
Definition
typedef struct MI_DISP_InputPortAttr_s { MI_DISP_VidWinRect_t stDispWin; /* rect of video out chn */ MI_U16 u16SrcWidth; MI_U16 u16SrcHeight; MI_SYS_CompressMode_e eDecompressMode; } MI_DISP_InputPortAttr_t; -
Member
Member Description stDispWin Specify input port output window position and size u16SrcWidth Specify input image width u16SrcHeight Specify input image height eDecompressMode Specify input decompression mode -
Note
-
The Takoyaki/ Taiyaki/ Tiramisu/ Muffin/ Mochi series chips can can scale up for each port (scaling down is not supported), and the maximum magnification in the H/V direction is 16 times.
-
If the chip cannot scale up the port independently, u16SrcWidth should be equal to u16Width defined in stDispWin, and u16SrcHeight should be equal to u16Height defined in stDispWin.
-
For a video layer with multiple input ports, the display position of each port on the video layer can be set arbitrarily.
-
The display position of the input port cannot be superimposed with the enabled port (including Hide), but the disabled port can be superimposed
-
x, y, width and height of each window must be aligned with 2pixels.
-
About eDecompressMode, Mochi series chips support E_MI_SYS_COMPRESS_MODE_NONE/E_MI_SYS_COMPRESS_MODE_TO_6BIT, other chips only support E_MI_SYS_COMPRESS_MODE_NONE.

-
-
Related Data Type and Interface
3.22. MI_DISP_Position_t¶
-
Description
Define the DISP input port position
-
Definition
typedef struct MI_DISP_Position_s { MI_U16 u16X; MI_U16 u16Y; } MI_DISP_Position_t; -
Member
Member Description u16X X-axis start point u16Y Y-axis start point -
Related Data Type and Interface
3.23. MI_DISP_SyncMode_e¶
-
Description
Define the DISP sync mode
-
Definition
typedef enum { E_MI_DISP_SYNC_MODE_INVALID = 0, E_MI_DISP_SYNC_MODE_CHECK_PTS, E_MI_DISP_SYNC_MODE_FREE_RUN, E_MI_DISP_SYNC_MODE_NUM, } MI_DISP_SyncMode_e; -
Member
Member Description E_MI_DISP_SYNC_MODE_INVALID Invalid sync mode E_MI_DISP_SYNC_MODE_CHECK_PTS Check the PTS sync mode E_MI_DISP_SYNC_MODE_FREE_RUN Bypass the PTS sync mode -
Note
- Currently supported chips include MSR930 and MSR650x.
-
Related Data Type and Interface
3.24. MI_DISP_InputPortStatus_e¶
-
Description
Define the DISP input port status type
-
Definition
typedef enum { E_MI_DISP_INPUTPORT_STATUS_INVALID = 0, E_MI_DISP_INPUTPORT_STATUS_PAUSE, E_MI_DISP_INPUTPORT_STATUS_RESUME, E_MI_DISP_INPUTPORT_STATUS_STEP, E_MI_DISP_INPUTPORT_STATUS_REFRESH, E_MI_DISP_INPUTPORT_STATUS_SHOW, E_MI_DISP_INPUTPORT_STATUS_HIDE, E_MI_DISP_ INPUTPORT_STATUS _NUM, } MI_DISP_InputPortStatus_e; -
Member
Member Description E_MI_DISP_INPUTPORT_STATUS_INVALID Invalid status mode E_MI_DISP_INPUTPORT_STATUS_PAUSE Pause status E_MI_DISP_INPUTPORT_STATUS_RESUME Resume status E_MI_DISP_INPUTPORT_STATUS_STEP Step status E_MI_DISP_INPUTPORT_STATUS_REFRESH Refresh status E_MI_DISP_INPUTPORT_STATUS_SHOW Show status E_MI_DISP_INPUTPORT_STATUS_HIDE Hide status
3.25. MI_DISP_QueryChannelStatus_t¶
-
Description
Define the DISP input port status information
-
Definition
typedef struct MI_DISP_QueryChannelStatus_s { MI_BOOL bEnable; MI_DISP_InputPortStatus_e eStatus; } MI_DISP_QueryChannelStatus_t; -
Member
Member Description bEnable Input port enable status eStatus Input port status type -
Related Data Type and Interface
3.26. MI_DISP_InitParam_t¶
-
Description
DISP device initialization parameter.
-
Definition
typedef struct MI_DISP_InitParam_s { MI_U32 u32DevId; MI_U8 *u8Data; } MI_DISP_InitParam_t; -
Member
Member Description u32DevId Device ID u8Data Data pointer buffer -
Related Data Type and Interface
3.27. MI_DISP_WBC¶
-
Description
Define the type of DISP_WBC.
-
Definition
typedef MI_S32 MI_DISP_WBC
3.28. MI_DISP_WBC_SourceType_e¶
-
Description
The source type of the data captured by the video write-back device, used to distinguish whether it is from the video layer or the device.
-
Definition
typedef enum { MI_DISP_WBC_SOURCE_DEV, MI_DISP_WBC_SOURCE_VIDEO, }MI_DISP_WBC_SourceType_e; -
Member
Member Description MI_DISP_WBC_SOURCE_DEV The write back source is device (video + UI) MI_DISP_WBC_SOURCE_VIDEO The write back source is video layer (video only) -
Related Data Type and Interface
3.29. MI_DISP_WBC_Source_t¶
-
Description
The write-back source of video write-back device.
-
Definition
typedef struct MI_DISP_WBC_Source_s { MI_DISP_WBC_SourceType_e eSourceType; MI_U32 u32SourceId; }MI_DISP_WBC_Source_t; -
Member
Member Description eSourceType Write back source type u32SourceId Write back source device ID -
Related Data Type and Interface
3.30. MI_DISP_WBC_TargetSize_t¶
-
Description
The target size of the video write-back device.
-
Definition
typedef struct MI_DISP_WBC_TargetSize_s { MI_U32 u32Width; MI_U32 u32Height; }MI_DISP_WBC_TargetSize_t; -
Member
Member Description u32Width Width of write-back target u32Height Height of write-back target -
Note
- WBC supports zooming out, but not zooming in. If the target resolution is smaller than the source resolution, it will be automatically zooming out.
-
Related Data Type and Interface
3.31. MI_DISP_WBC_Attr_t¶
-
Description
Video write-back device attributes.
-
Definition
typedef struct MI_DISP_WBC_Attr_s { MI_DISP_WBC_TargetSize_t stTargetSize; MI_SYS_PixelFormat_e ePixFormat; MI_SYS_CompressMode_e eCompressMode; }MI_DISP_WBC_Attr_t; -
Member
Member Description stTargetSize Write-back target size ePixFormat Pixel format of write-back image eCompressMode Compress mode -
Note
- eDecompressMode is only supported by Mochi series chips.
-
Related Data Type and Interface
3.32. MI_DISP_PowerConfig_t¶
-
Description
Output power config.
-
Definition
typedef struct MI_DISP_PowerConfig_s { MI_BOOL bEnable; } MI_DISP_PowerConfig_t; -
Member
Member Description bEnable enable -
Related Data Type and Interface
3.33. MI_DISP_MipiDsiPacketType_e¶
-
Description
Mipidsi packet type.
-
Definition
typedef enum { E_MI_DISP_MIPIDSI_PACKET_TYPE_DCS = 0, E_MI_DISP_MIPIDSI_PACKET_TYPE_GENERIC = 1, E_MI_DISP_MIPIDSI_PACKET_TYPE_MAX } MI_DISP_MipiDsiPacketType_e; -
Member
Member Description E_MI_DISP_MIPIDSI_PACKET_TYPE_DCS Display Command Set Type E_MI_DISP_MIPIDSI_PACKET_TYPE_GENERIC Generic Type -
Related Data Type and Interface
3.34. MI_DISP_WriteMipiDsiCmd_t¶
-
Description
Write mipidsi cmd config.
-
Definition
typedef struct MI_DISP_WriteMipiDsiCmd_s { MI_DISP_MipiDsiPacketType_e ePacketType; MI_U32 u32CmdBufSize; MI_PTR64 p64CmdBuf; } MI_DISP_WriteMipiDsiCmd_t; -
Member
Member Description ePacketType Packet Type u32CmdBufSize cmd buffer size p64CmdBuf cmd buffer pointer -
Related Data Type and Interface
3.35. MI_DISP_ReadMipiDsiCmd_t¶
-
Description
Read mipidsi cmd config.
-
Definition
typedef struct MI_DISP_ReadMipiDsiCmd_s { MI_U8 u8RegAddr; MI_U32 u32CmdBufSize; MI_PTR64 p64CmdBuf; } MI_DISP_ReadMipiDsiCmd_t; -
Member
Member Description u8RegAddr reg addr u32CmdBufSize cmd buffer size p64CmdBuf cmd buffer pointer -
Related Data Type and Interface
4. DISP ERROR CODE¶
The following table lists the DISP API error codes.
| Error Code | Macro Definition | Description |
|---|---|---|
| 0xA00F2001 | MI_ERR_DISP_INVALID_DEVID | Invalid Device ID |
| 0xA00F2002 | MI_ERR_DISP_INVALID_CHNID | Invalid Input Port ID |
| 0xA00F2003 | MI_ERR_DISP_ILLEGAL_PARAM | Illegal parameter |
| 0xA00F2006 | MI_ERR_DISP_NULL_PTR | Null pointer in function parameter |
| 0xA00F2008 | MI_ERR_DISP_NOT_SUPPORT | Operation not supported |
| 0xA00F2009 | MI_ERR_DISP_NOT_PERMIT | Operation not permitted |
| 0xA00F200C | MI_ERR_DISP_NO_MEM | No memory |
| 0xA00F2010 | MI_ERR_DISP_SYS_NOTREADY | System not ready |
| 0xA00F2012 | MI_ERR_DISP_BUSY | System busy |
| 0xA00F2040 | MI_ERR_DISP_DEV_NOT_CONFIG | Device not configured |
| 0xA00F2041 | MI_ERR_DISP_DEV_NOT_ENABLE | Device not enabled |
| 0xA00F2042 | MI_ERR_DISP_DEV_ALREADY_ENABLED | Device has been enabled already |
| 0xA00F2043 | MI_ERR_DISP_DEV_ALREADY_BOUND | Device has been bound already |
| 0xA00F2044 | MI_ERR_DISP_DEV_NOT_BIND | Device not bound |
| 0xA00F2045 | MI_ERR_DISP_LAYER_NOT_ENABLE | Video layer not enabled |
| 0xA00F2046 | MI_ERR_DISP_LAYER_NOT_DISABLE | Video layer not disabled |
| 0xA00F2047 | MI_ERR_DISP_LAYER_NOT_CONFIG | Video layer not configured |
| 0xA00F2048 | MI_ERR_DISP_INPUTPORT_NOT_DISABLE | Input port not disabled |
| 0xA00F2049 | MI_ERR_DISP_INPUTPORT _NOT_ENABLE | Input port not enabled |
| 0xA00F204A | MI_ERR_DISP_INPUTPORT _NOT_CONFIG | Input port not configured |
| 0xA00F204B | MI_ERR_DISP_INPUTPORT _NOT_ALLOC | Input port not allocated |
| 0xA00F204C | MI_ERR_DISP_INVALID_PATTERN | Invalid pattern |
| 0xA00F204D | MI_ERR_DISP_INVALID_POSITION | Invalid position |
| 0xA00F204E | MI_ERR_DISP_WAIT_TIMEOUT | Wait timeout |
| 0xA00F204F | MI_ERR_DISP_INVALID_VIDEO_FRAME | Invalid video frame |
| 0xA00F2050 | MI_ERR_DISP_INVALID_RECT_PARA | Invalid rectangle parameter |
| 0xA00F2051 | MI_ERR_DISP_ INPUTPORT_SHOW_AREA_OVERLAP | Input port area overlapped |
| 0xA00F2052 | MI_ERR_DISP_INVALID_LAYERID | Invalid video layer ID |
| 0xA00F2053 | MI_ERR_DISP_LAYER_ALREADY_BOUND | Video layer has been bound already |
| 0xA00F2054 | MI_ERR_DISP_LAYER_NOT_BIND | Video layer not bound |
5. PROCFS INTRODUCTION¶
5.1. DISP cat¶
-
Debug info
# cat /proc/mi_modules/mi_disp/mi_disp0

-
Debug info analysis
Record the current usage status of DISP, device attribute, layer attribute, and inputport attribute. This information can be obtained dynamically, which is convenient for debugging and testing.
-
Parameter Description
Parameter Description device info EnableCnt Dev Enable count IrqNum Interrupt Number IrqCnt Interrupt Count IrqCnt/Ms Interrupt count within a certain period of time, unit: ms Ips Interrupt count per second BgColor Background Color (YUYV accounts for 8bit) Interface Interface Type
CVBS, YPBPR, VGA, BT656, BT1120, MCU, MCU_NOFLM, HDMI, LCD, BT656_H, BT656_L, TTL, MIPI_DSI, TTL_SPI, SRGBDevTiming Output Timing
range: [E_MI_DISP_OUTPUT_PAL ~ E_MI_DISP_OUTPUT_USER]CscMatrix CSC Matrix selection
range: [E_MI_DISP_CSC_MATRIX_BYPASS ~ E_MI_DISP_CSC_MATRIX_RGB_TO_BT709_PC]device info Luma [0 ~ 99], default 50 Contrast [0 ~ 99], default 50 Hue [0 ~ 99], default 50 Saturation [0 ~ 99], default 50 Sharpness [0 ~ 255], default 0 Gain [0 ~ 255], default 0 layer info LayerId The value range depends on the chip specifications. BindedDevID The value range depends on the chip specifications. LayerWidth Layer Width LayerHeight Layer Height LayDispWidth Layer display width LayDispHeight Layer display height Toleration PTS error tolerance threshold, in milliseconds rotatemode Parameter range: [E_MI_DISP_ROTATE_NONE~E_MI_DISP_ROTATE_270] port info PortId The value range depends on the chip specifications. enable 0: Disable
1: EnableCurStatus Port status, range: [invalid, pause, resume, step, refresh, show, hide].
The default is invalid.src_w The width of original image src_h The height of original image crop_x The starting abscissa of crop area crop_y The starting ordinate of crop area crop_w The width of crop area crop_h The height of crop area show_x The starting abscissa of the port on the layer show_y The starting ordinate of the port on the layer show_w The width of the port display show_h The height of the port display RecvBufCnt The count of buffs currently received RecvBuf_W The width of input image RecvBuf_H The height of input image Content_W The valid width of input image Content_H The valid height of input image RecvBufStride Stride of input image PixFmt Pixel format of input image syncmode Check PTS/Free Run
Parameter range: [Invalid, CheckPts, FreeRun]RecvBufCom Video compression format OnScreenTask The Task currently being displayed, if it is NULL, it may be that no buff was sent to disp, or disp was not interrupted, or the cmdq of disp did not take effect. FiredTask Task to be displayed StepTaskCnt Task count to be processed step by step bClearAllTask Whether to clear all Task
0: not clear
1: clear all TaskFinishCnt/Ms Tasks count finished in a certain period of time, unit: ms. fps Frame rate MaxIv/MinIv The maximum and minimum intervals for completing a task within a certain period of time, unit: ms.
5.2. DISP echo¶
| Function | Get the echo command supported by the current DISP and its specific usage form. |
|---|---|
| Command | echo help > /proc/mi_modules/mi_disp/mi_disp0 |
| Parameter Description | None |
| Example | echo help > /proc/mi_modules/mi_disp/mi_disp0 |
| Function | Open/Close pts check of each port. |
|---|---|
| Command | echo checkframepts [layerid] [protid] [ON/OFF] > /proc/mi_modules/mi_disp/mi_disp0 |
| Parameter Description | [layerid] Video layer id [portid] port id [ON/OFF] ON: open, OFF: close |
| Example | echo checkframepts 0 0 ON > /proc/mi_modules/mi_disp/mi_disp0 |
| Function | dump frame data |
|---|---|
| Command | echo dumpframe [layerid] [portid] [path] > /proc/mi_modules/mi_disp/mi_disp0 |
| Parameter Description | [layerid] Video layer id [portid] port id [path] Storage path of dumped data |
| Example | echo dumpframe 0 0 /mnt/ > /proc/mi_modules/mi_disp/mi_disp0 |
| Function | Stop single port of disp to get buff |
|---|---|
| Command | echo stopgetbuff [layerid] [portid] [ON/OFF] > /proc/mi_modules/mi_disp/mi_disp0 |
| Parameter Description | [layerid] Video layer id [portid] port id [ON/OFF] ON:stop OFF:resume |
| Example | echo stopgetbuff 0 0 ON > /proc/mi_modules/mi_disp/mi_disp0 |
| Function | Set background color |
|---|---|
| Command | echo bgcolor [devid] [value] > /proc/mi_modules/mi_disp/mi_disp0 |
| Parameter Description | [devid] Device id [value] Color value |
| Example | echo setbgcolor 0 255 > /proc/mi_modules/mi_disp/mi_disp0 |
| Function | Dynamically set screen effects |
|---|---|
| Command | echo csc [devid] [CscMatrix] [Contrast] [Hue] [Luma] [Saturation] [Sharpness] [Gain] > /proc/mi_modules/mi_disp/mi_disp0 |
| Parameter Description | [devid] Device id [CscMatrix] Color matrix [Contrast] Contrast [Hue] Hue [Luma] Luma >[Saturation] Saturation [Sharpness] Sharpness [Gain] Gain |
| Example | echo csc 0 0 50 50 50 50 0 0 > /proc/mi_modules/mi_disp/mi_disp0 |
| Function | Debug color temperature |
|---|---|
| Command | echo colortemp [devid] [BlueOffset] [GreenOffset] [RedOffset] [BlueColor] [GreenColor] [RedColor] > /proc/mi_modules/mi_disp/mi_disp0 |
| Parameter Description | [devid] Device id [Blue/Green/Redoffset] Not used [RedColor] R Portion (0-255) [GreenColor] G Portion (0-255) [BlueColor] B Portion (0-255) |
| Example | echo setcolortemp 0 50 50 50 50 50 50 > /proc/mi_modules/mi_disp/mi_disp0 |
| Function | Rotate the layer |
|---|---|
| Command | echo rotate [layerid] [0/ 1/ 2]> /proc/mi_modules/mi_disp/mi_disp0 |
| Parameter Description | [layerid] Video layer id [0/ 1/ 2] rotate configuration 0:E_MI_DISP_ROTATE_NONE, not rotate 1:E_MI_DISP_ROTATE_90, rotate 90° 2:E_MI_DISP_ROTATE_270, rotate 270° |
| Example | echo rotate 1 1 > /proc/mi_modules/mi_disp/mi_disp0 |
| Function | Crop the original data of a port |
|---|---|
| Command | echo crop [layerid] [portid] [x] [y] [width] [height]> /proc/mi_modules/mi_disp/mi_disp0 |
| Parameter Description | [layerid] Video layer id [portid] port id [x] The starting abscissa of crop area [y] The starting ordinate of crop area [width] The width of crop area [height] The height of crop area |
| Example | echo crop 0 0 0 0 100 100 > /proc/mi_modules/mi_disp/mi_disp0 |
| Function | Hide a port |
|---|---|
| Command | echo hide [layerid] [portid] > /proc/mi_modules/mi_disp/mi_disp0 |
| Parameter Description | [layerid] Video layer id [portid] port id |
| Example | echo hide 0 0 > /proc/mi_modules/mi_disp/mi_disp0 |
| Function | Show a port |
|---|---|
| Command | echo show [layerid] [portid] > /proc/mi_modules/mi_disp/mi_disp0 |
| Parameter Description | [layerid] Video layer id [portid] port id |
| Example | echo show 0 0 > /proc/mi_modules/mi_disp/mi_disp0 |
| Function | Stop getting data for a port |
|---|---|
| Command | echo pause [layerid] [portid] > /proc/mi_modules/mi_disp/mi_disp0 |
| Parameter Description | [layerid] Video layer id [portid] port id |
| Example | echo pause 0 0 > /proc/mi_modules/mi_disp/mi_disp0 |
| Function | Resume getting data for a port |
|---|---|
| Command | echo resume [layerid] [portid] > /proc/mi_modules/mi_disp/mi_disp0 |
| Parameter Description | [layerid] Video layer id [portid] port id |
| Example | echo resume 0 0 > /proc/mi_modules/mi_disp/mi_disp0 |
| Function | Control a port to stop getting data after acquiring a frame of data |
|---|---|
| Command | echo step [layerid] [portid] > /proc/mi_modules/mi_disp/mi_disp0 |
| Parameter Description | [layerid] Video layer id [portid] port id |
| Example | echo step 0 0 > /proc/mi_modules/mi_disp/mi_disp0 |
| Function | Clear data of a port |
|---|---|
| Command | echo clear [layerid] [portid] > /proc/mi_modules/mi_disp/mi_disp0 |
| Parameter Description | [layerid] Video layer id [portid] port id |
| Example | echo clear 0 0 > /proc/mi_modules/mi_disp/mi_disp0 |
5.3. WBC cat¶
-
Debug info
# cat proc/mi_modules/mi_disp/mi_wbc0

-
Debug info analysis
Record the current use status and data attributes of WBC, and these information can be obtained dynamically to facilitate debugging and testing.
-
Parameter Description
Parameter Description device info irqnum Interrupt Number Isrcnt Interrupt Count irq enable Interrupt Status
0: disable
1: enablesrc dev src device id srcw The width of data source srch The height of data source src type Data source type
0: video+ui
1: videotargetW The width of data output targetH The height of data output OnScreenTask Task being output FiredTask Task to be output
5.4. WBC echo¶
| Function | Get the echo command supported by the current WBC and its specific usage form |
|---|---|
| Command | echo help > /proc/mi_modules/mi_disp/mi_wbc0 |
| Parameter Description | None |
| Example | echo help > /proc/mi_modules/mi_disp/mi_wbc0 |
| Function | Dump frame data |
|---|---|
| Command | echo dumpframe [path] > /proc/mi_modules/mi_disp/mi_wbc0 |
| Parameter Description | [path] Storage path of dumped data |
| Example | echo dumpframe /mnt/ > /proc/mi_modules/mi_disp/mi_wbc0 |